#include "sswInt.h"
Go to the source code of this file.
Classes | |
| struct | Ssw_Cla_t_ |
Macros | |
| #define | Ssw_ManForEachClass(p, ppClass, i) |
| #define | Ssw_ClassForEachNode(p, pRepr, pNode, i) |
| #define Ssw_ClassForEachNode | ( | p, | |
| pRepr, | |||
| pNode, | |||
| i ) |
Definition at line 73 of file sswClass.c.
| #define Ssw_ManForEachClass | ( | p, | |
| ppClass, | |||
| i ) |
Definition at line 69 of file sswClass.c.
| int Ssw_ClassesCand1Num | ( | Ssw_Cla_t * | p | ) |
Function*************************************************************
Synopsis [Stop representation of equivalence classes.]
Description []
SideEffects []
SeeAlso []
Definition at line 259 of file sswClass.c.

| void Ssw_ClassesCheck | ( | Ssw_Cla_t * | p | ) |
Function*************************************************************
Synopsis [Checks candidate equivalence classes.]
Description []
SideEffects []
SeeAlso []
Definition at line 350 of file sswClass.c.

| int Ssw_ClassesClassNum | ( | Ssw_Cla_t * | p | ) |
Function*************************************************************
Synopsis [Stop representation of equivalence classes.]
Description []
SideEffects []
SeeAlso []
Definition at line 275 of file sswClass.c.

| void Ssw_ClassesClearRefined | ( | Ssw_Cla_t * | p | ) |
Function*************************************************************
Synopsis []
Description []
SideEffects []
SeeAlso []
Definition at line 243 of file sswClass.c.

Function*************************************************************
Synopsis [Stop representation of equivalence classes.]
Description []
SideEffects []
SeeAlso []
Definition at line 328 of file sswClass.c.

Function*************************************************************
Synopsis []
Description []
SideEffects []
SeeAlso []
Definition at line 227 of file sswClass.c.
| int Ssw_ClassesLitNum | ( | Ssw_Cla_t * | p | ) |
Function*************************************************************
Synopsis [Stop representation of equivalence classes.]
Description []
SideEffects []
SeeAlso []
Definition at line 291 of file sswClass.c.

| Ssw_Cla_t * Ssw_ClassesPrepare | ( | Aig_Man_t * | pAig, |
| int | nFramesK, | ||
| int | fLatchCorr, | ||
| int | fConstCorr, | ||
| int | fOutputCorr, | ||
| int | nMaxLevs, | ||
| int | fVerbose ) |
Function*************************************************************
Synopsis [Creates initial simulation classes.]
Description [Assumes that simulation info is assigned.]
SideEffects []
SeeAlso []
Definition at line 596 of file sswClass.c.


Function*************************************************************
Synopsis [Creates initial simulation classes.]
Description [Assumes that simulation info is assigned.]
SideEffects []
SeeAlso []
Definition at line 768 of file sswClass.c.


Function*************************************************************
Synopsis [Creates classes from the temporary representation.]
Description []
SideEffects []
SeeAlso []
Definition at line 862 of file sswClass.c.


Function*************************************************************
Synopsis [Creates classes from the temporary representation.]
Description []
SideEffects []
SeeAlso []
Definition at line 928 of file sswClass.c.


Function*************************************************************
Synopsis [Takes the set of const1 cands and rehashes them using sim info.]
Description []
SideEffects []
SeeAlso []
Definition at line 500 of file sswClass.c.


Function*************************************************************
Synopsis [Creates initial simulation classes.]
Description [Assumes that simulation info is assigned.]
SideEffects []
SeeAlso []
Definition at line 724 of file sswClass.c.


Function*************************************************************
Synopsis [Creates initial simulation classes.]
Description [Assumes that simulation info is assigned.]
SideEffects []
SeeAlso []
Definition at line 831 of file sswClass.c.

| void Ssw_ClassesPrint | ( | Ssw_Cla_t * | p, |
| int | fVeryVerbose ) |
Function*************************************************************
Synopsis [Prints simulation classes.]
Description []
SideEffects []
SeeAlso []
Definition at line 414 of file sswClass.c.


Function*************************************************************
Synopsis [Prints simulation classes.]
Description []
SideEffects []
SeeAlso []
Definition at line 392 of file sswClass.c.


Function*************************************************************
Synopsis [Stop representation of equivalence classes.]
Description []
SideEffects []
SeeAlso []
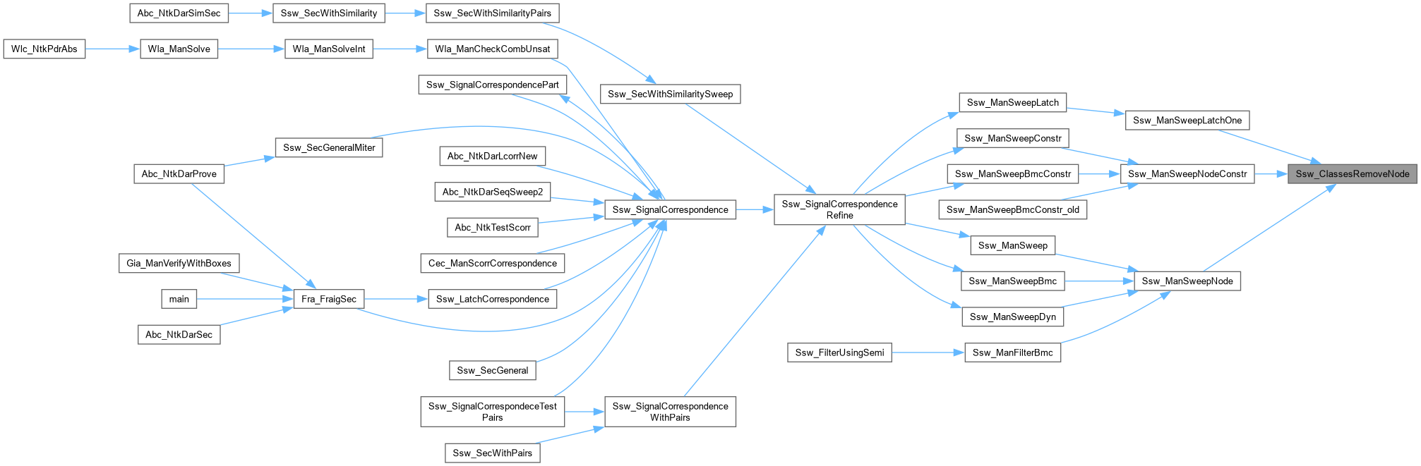
Definition at line 211 of file sswClass.c.
Function*************************************************************
Synopsis [Stop representation of equivalence classes.]
Description []
SideEffects []
SeeAlso []
Definition at line 307 of file sswClass.c.

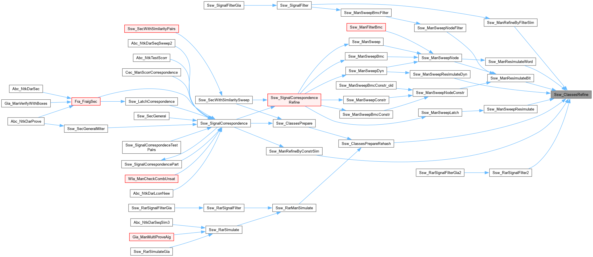
| int Ssw_ClassesRefine | ( | Ssw_Cla_t * | p, |
| int | fRecursive ) |
Function*************************************************************
Synopsis [Refines the classes after simulation.]
Description []
SideEffects []
SeeAlso []
Definition at line 1034 of file sswClass.c.


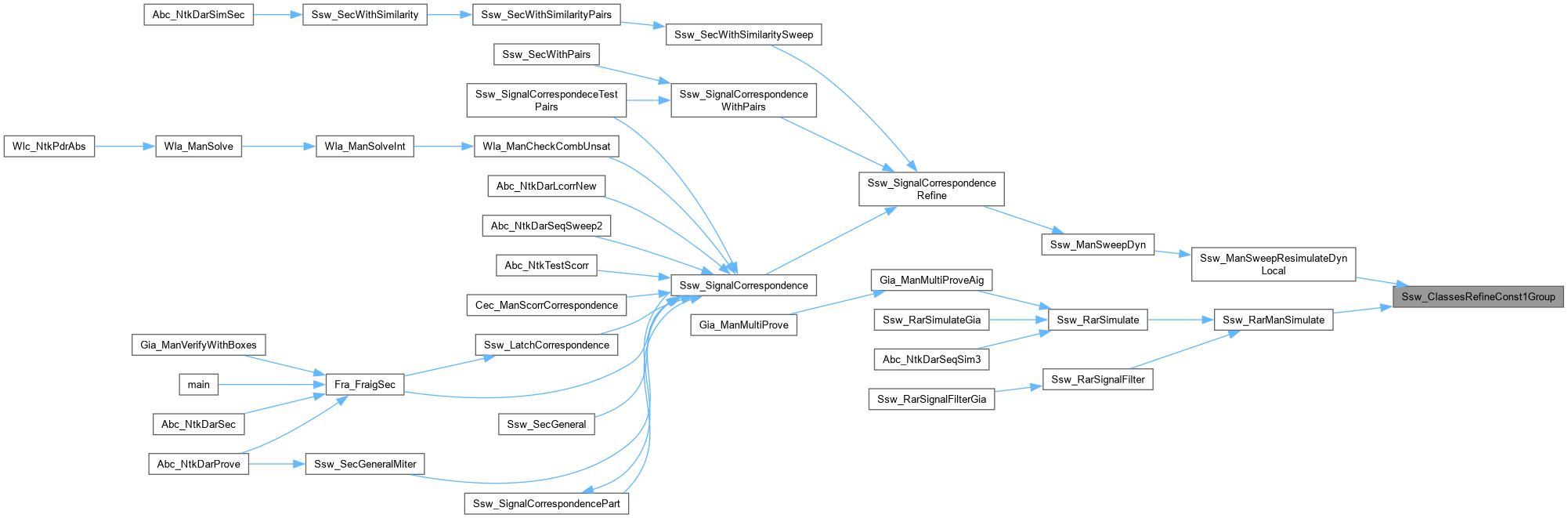
| int Ssw_ClassesRefineConst1 | ( | Ssw_Cla_t * | p, |
| int | fRecursive ) |
Function*************************************************************
Synopsis [Refine the group of constant 1 nodes.]
Description []
SideEffects []
SeeAlso []
Definition at line 1119 of file sswClass.c.


Function*************************************************************
Synopsis [Refine the group of constant 1 nodes.]
Description []
SideEffects []
SeeAlso []
Definition at line 1074 of file sswClass.c.


Function*************************************************************
Synopsis [Refines the classes after simulation.]
Description []
SideEffects []
SeeAlso []
Definition at line 1054 of file sswClass.c.


Function*************************************************************
Synopsis [Iteratively refines the classes after simulation.]
Description [Returns the number of refinements performed.]
SideEffects []
SeeAlso []
Definition at line 970 of file sswClass.c.


Function*************************************************************
Synopsis [Prints simulation classes.]
Description []
SideEffects []
SeeAlso []
Definition at line 448 of file sswClass.c.

| void Ssw_ClassesSetData | ( | Ssw_Cla_t * | p, |
| void * | pManData, | ||
| unsigned(* | pFuncNodeHash )(void *, Aig_Obj_t *), | ||
| int(* | pFuncNodeIsConst )(void *, Aig_Obj_t *), | ||
| int(* | pFuncNodesAreEqual )(void *, Aig_Obj_t *, Aig_Obj_t *) ) |
Function*************************************************************
Synopsis [Starts representation of equivalence classes.]
Description []
SideEffects []
SeeAlso []
Definition at line 167 of file sswClass.c.

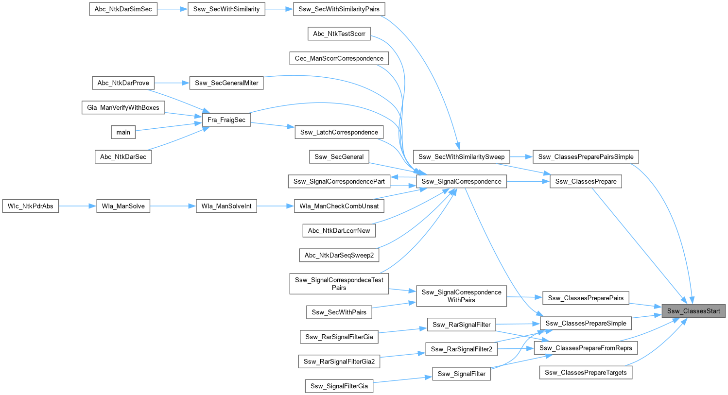
Function*************************************************************
Synopsis [Starts representation of equivalence classes.]
Description []
SideEffects []
SeeAlso []
Definition at line 140 of file sswClass.c.


| void Ssw_ClassesStop | ( | Ssw_Cla_t * | p | ) |
Function*************************************************************
Synopsis [Stop representation of equivalence classes.]
Description []
SideEffects []
SeeAlso []
Definition at line 189 of file sswClass.c.
