#include "aig/saig/saig.h"#include "sat/bsat/satSolver.h"#include "ssw.h"#include "aig/ioa/ioa.h"

Go to the source code of this file.
Classes | |
| struct | Ssw_Man_t_ |
| struct | Ssw_Sat_t_ |
| struct | Ssw_Frm_t_ |
Typedefs | |
| typedef typedefABC_NAMESPACE_HEADER_START struct Ssw_Man_t_ | Ssw_Man_t |
| INCLUDES ///. | |
| typedef struct Ssw_Frm_t_ | Ssw_Frm_t |
| typedef struct Ssw_Sat_t_ | Ssw_Sat_t |
| typedef struct Ssw_Cla_t_ | Ssw_Cla_t |
| typedef struct Ssw_Cla_t_ Ssw_Cla_t |
| typedef struct Ssw_Frm_t_ Ssw_Frm_t |
| typedef typedefABC_NAMESPACE_HEADER_START struct Ssw_Man_t_ Ssw_Man_t |
INCLUDES ///.
CFile****************************************************************
FileName [sswInt.h]
SystemName [ABC: Logic synthesis and verification system.]
PackageName [Inductive prover with constraints.]
Synopsis [External declarations.]
Author [Alan Mishchenko]
Affiliation [UC Berkeley]
Date [Ver. 1.0. Started - September 1, 2008.]
Revision [
] PARAMETERS /// BASIC TYPES ///
| typedef struct Ssw_Sat_t_ Ssw_Sat_t |
|
extern |
Function*************************************************************
Synopsis [Stop representation of equivalence classes.]
Description []
SideEffects []
SeeAlso []
Definition at line 259 of file sswClass.c.

|
extern |
Function*************************************************************
Synopsis [Checks candidate equivalence classes.]
Description []
SideEffects []
SeeAlso []
Definition at line 350 of file sswClass.c.

|
extern |
Function*************************************************************
Synopsis [Stop representation of equivalence classes.]
Description []
SideEffects []
SeeAlso []
Definition at line 275 of file sswClass.c.

|
extern |
Function*************************************************************
Synopsis []
Description []
SideEffects []
SeeAlso []
Definition at line 243 of file sswClass.c.

Function*************************************************************
Synopsis [Stop representation of equivalence classes.]
Description []
SideEffects []
SeeAlso []
Definition at line 328 of file sswClass.c.

Function*************************************************************
Synopsis []
Description []
SideEffects []
SeeAlso []
Definition at line 227 of file sswClass.c.
|
extern |
Function*************************************************************
Synopsis [Stop representation of equivalence classes.]
Description []
SideEffects []
SeeAlso []
Definition at line 291 of file sswClass.c.

|
extern |
Function*************************************************************
Synopsis [Creates initial simulation classes.]
Description [Assumes that simulation info is assigned.]
SideEffects []
SeeAlso []
Definition at line 596 of file sswClass.c.


Function*************************************************************
Synopsis [Creates initial simulation classes.]
Description [Assumes that simulation info is assigned.]
SideEffects []
SeeAlso []
Definition at line 768 of file sswClass.c.


Function*************************************************************
Synopsis [Creates classes from the temporary representation.]
Description []
SideEffects []
SeeAlso []
Definition at line 862 of file sswClass.c.


Function*************************************************************
Synopsis [Creates classes from the temporary representation.]
Description []
SideEffects []
SeeAlso []
Definition at line 928 of file sswClass.c.


Function*************************************************************
Synopsis [Takes the set of const1 cands and rehashes them using sim info.]
Description []
SideEffects []
SeeAlso []
Definition at line 500 of file sswClass.c.


Function*************************************************************
Synopsis [Creates initial simulation classes.]
Description [Assumes that simulation info is assigned.]
SideEffects []
SeeAlso []
Definition at line 724 of file sswClass.c.


Function*************************************************************
Synopsis [Creates initial simulation classes.]
Description [Assumes that simulation info is assigned.]
SideEffects []
SeeAlso []
Definition at line 831 of file sswClass.c.

|
extern |
Function*************************************************************
Synopsis [Prints simulation classes.]
Description []
SideEffects []
SeeAlso []
Definition at line 414 of file sswClass.c.


Function*************************************************************
Synopsis [Stop representation of equivalence classes.]
Description []
SideEffects []
SeeAlso []
Definition at line 211 of file sswClass.c.
Function*************************************************************
Synopsis [Stop representation of equivalence classes.]
Description []
SideEffects []
SeeAlso []
Definition at line 307 of file sswClass.c.

|
extern |
Function*************************************************************
Synopsis [Refines the classes after simulation.]
Description []
SideEffects []
SeeAlso []
Definition at line 1034 of file sswClass.c.


|
extern |
Function*************************************************************
Synopsis [Refine the group of constant 1 nodes.]
Description []
SideEffects []
SeeAlso []
Definition at line 1119 of file sswClass.c.


Function*************************************************************
Synopsis [Refine the group of constant 1 nodes.]
Description []
SideEffects []
SeeAlso []
Definition at line 1074 of file sswClass.c.


Function*************************************************************
Synopsis [Refines the classes after simulation.]
Description []
SideEffects []
SeeAlso []
Definition at line 1054 of file sswClass.c.


Function*************************************************************
Synopsis [Iteratively refines the classes after simulation.]
Description [Returns the number of refinements performed.]
SideEffects []
SeeAlso []
Definition at line 970 of file sswClass.c.


Function*************************************************************
Synopsis [Prints simulation classes.]
Description []
SideEffects []
SeeAlso []
Definition at line 448 of file sswClass.c.

|
extern |
Function*************************************************************
Synopsis [Starts representation of equivalence classes.]
Description []
SideEffects []
SeeAlso []
Definition at line 167 of file sswClass.c.

Function*************************************************************
Synopsis [Starts representation of equivalence classes.]
Description []
SideEffects []
SeeAlso []
Definition at line 140 of file sswClass.c.


|
extern |
Function*************************************************************
Synopsis [Stop representation of equivalence classes.]
Description []
SideEffects []
SeeAlso []
Definition at line 189 of file sswClass.c.

Function*************************************************************
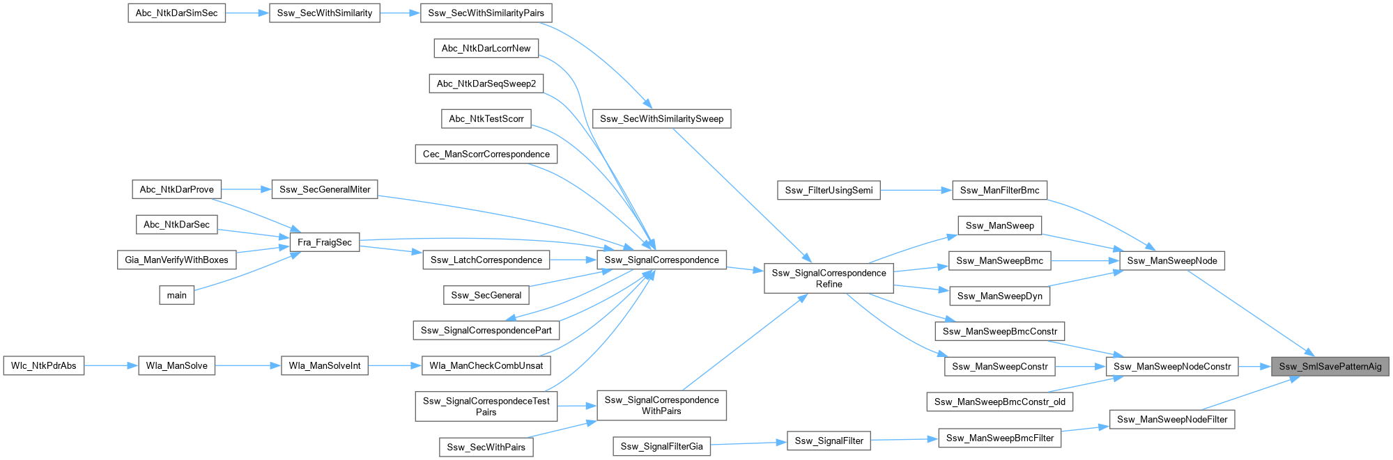
Synopsis [Copy pattern from the solver into the internal storage.]
Description []
SideEffects []
SeeAlso []
Definition at line 402 of file sswCnf.c.


Function*************************************************************
Synopsis [Updates the solver clause database.]
Description []
SideEffects []
SeeAlso []
Definition at line 351 of file sswCnf.c.


|
extern |
Function*************************************************************
Synopsis [Returns 1 if one of the targets has failed.]
Description []
SideEffects []
SeeAlso []
Definition at line 261 of file sswSemi.c.

Function*************************************************************
Synopsis [Prepares the inductive case with speculative reduction.]
Description []
SideEffects []
SeeAlso []
Definition at line 203 of file sswAig.c.


FUNCTION DECLARATIONS ///.
FUNCTION DECLARATIONS ///.
CFile****************************************************************
FileName [sswAig.c]
SystemName [ABC: Logic synthesis and verification system.]
PackageName [Inductive prover with constraints.]
Synopsis [AIG manipulation.]
Author [Alan Mishchenko]
Affiliation [UC Berkeley]
Date [Ver. 1.0. Started - September 1, 2008.]
Revision [
] FUNCTION DEFINITIONS /// Function*************************************************************
Synopsis [Starts the SAT manager.]
Description []
SideEffects []
SeeAlso []
Definition at line 45 of file sswAig.c.


|
extern |
Function*************************************************************
Synopsis [Starts the SAT manager.]
Description []
SideEffects []
SeeAlso []
Definition at line 70 of file sswAig.c.


|
extern |
Function*************************************************************
Synopsis [Frees the manager.]
Description []
SideEffects []
SeeAlso []
Definition at line 158 of file sswMan.c.


|
extern |
DECLARATIONS ///.
CFile****************************************************************
FileName [sswMan.c]
SystemName [ABC: Logic synthesis and verification system.]
PackageName [Inductive prover with constraints.]
Synopsis [Calls to the SAT solver.]
Author [Alan Mishchenko]
Affiliation [UC Berkeley]
Date [Ver. 1.0. Started - September 1, 2008.]
Revision [
] FUNCTION DEFINITIONS /// Function*************************************************************
Synopsis [Creates the manager.]
Description []
SideEffects []
SeeAlso []
Definition at line 45 of file sswMan.c.


DECLARATIONS ///.
CFile****************************************************************
FileName [sswSweep.c]
SystemName [ABC: Logic synthesis and verification system.]
PackageName [Inductive prover with constraints.]
Synopsis [One round of SAT sweeping.]
Author [Alan Mishchenko]
Affiliation [UC Berkeley]
Date [Ver. 1.0. Started - September 1, 2008.]
Revision [
] FUNCTION DEFINITIONS /// Function*************************************************************
Synopsis [Retrives value of the PI in the original AIG.]
Description []
SideEffects []
SeeAlso []
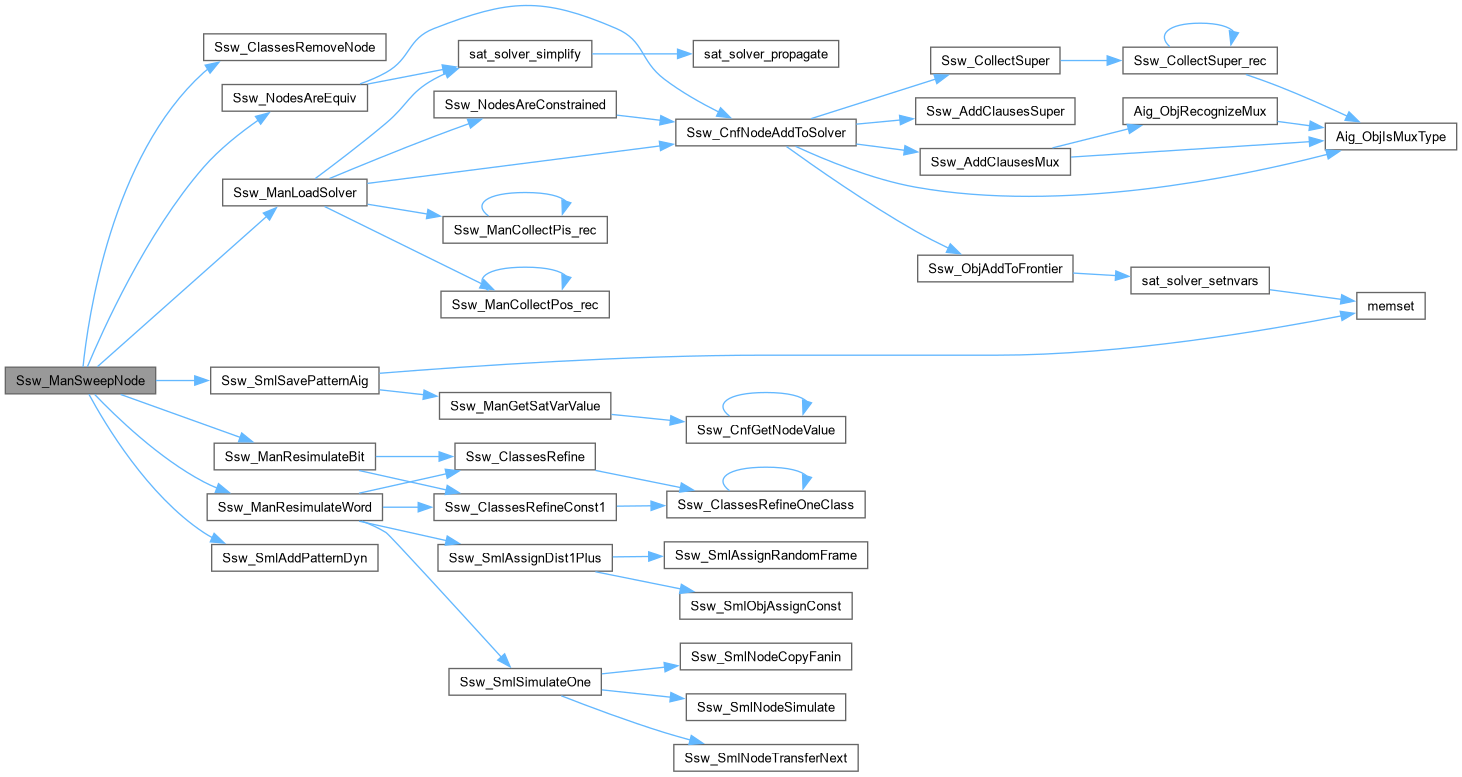
Definition at line 46 of file sswSweep.c.


Function*************************************************************
Synopsis [Loads logic cones and relevant constraints.]
Description [Both pRepr and pObj are objects of the AIG. The result is the current SAT solver loaded with the logic cones for pRepr and pObj corresponding to them in the frames, as well as all the relevant constraints.]
SideEffects []
SeeAlso []
Definition at line 142 of file sswDyn.c.


|
extern |
Function*************************************************************
Synopsis [Performs fraiging for one node.]
Description [Returns the fraiged node.]
SideEffects []
SeeAlso []
Definition at line 247 of file sswConstr.c.


DECLARATIONS ///.
CFile****************************************************************
FileName [sswSimSat.c]
SystemName [ABC: Logic synthesis and verification system.]
PackageName [Inductive prover with constraints.]
Synopsis [Performs resimulation using counter-examples.]
Author [Alan Mishchenko]
Affiliation [UC Berkeley]
Date [Ver. 1.0. Started - September 1, 2008.]
Revision [
] FUNCTION DEFINITIONS /// Function*************************************************************
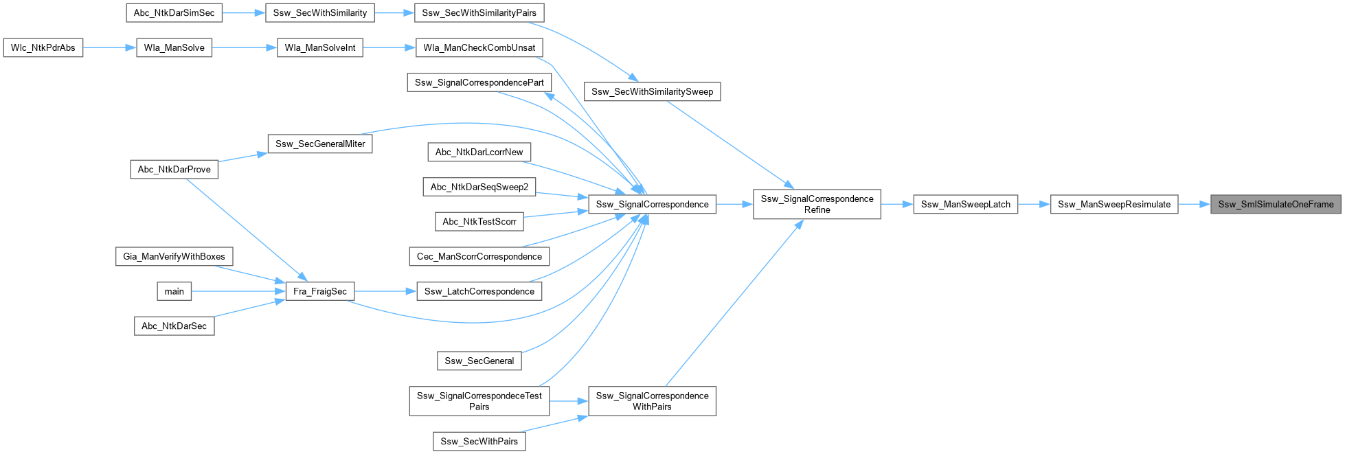
Synopsis [Handle the counter-example.]
Description []
SideEffects []
SeeAlso []
Definition at line 45 of file sswSimSat.c.


Function*************************************************************
Synopsis [Handle the counter-example.]
Description []
SideEffects []
SeeAlso []
Definition at line 92 of file sswSimSat.c.


|
extern |
Function*************************************************************
Synopsis [Frees the manager.]
Description []
SideEffects []
SeeAlso []
Definition at line 189 of file sswMan.c.


|
extern |
Function*************************************************************
Synopsis [Performs fraiging for the internal nodes.]
Description []
SideEffects []
SeeAlso []
Definition at line 373 of file sswSweep.c.


|
extern |
Function*************************************************************
Synopsis [Performs fraiging for the internal nodes.]
Description []
SideEffects []
SeeAlso []
Definition at line 272 of file sswSweep.c.


|
extern |
Function*************************************************************
Synopsis [Performs fraiging for the internal nodes.]
Description []
SideEffects []
SeeAlso []
Definition at line 498 of file sswConstr.c.


|
extern |
Function*************************************************************
Synopsis [Performs fraiging for the internal nodes.]
Description []
SideEffects []
SeeAlso []
Definition at line 621 of file sswConstr.c.


|
extern |
Function*************************************************************
Synopsis [Performs fraiging for the internal nodes.]
Description []
SideEffects []
SeeAlso []
Definition at line 373 of file sswDyn.c.


|
extern |
Function*************************************************************
Synopsis [Performs one iteration of sweeping latches.]
Description []
SideEffects []
SeeAlso []
Definition at line 238 of file sswLcorr.c.


|
extern |
Function*************************************************************
Synopsis [Performs fraiging for one node.]
Description [Returns the fraiged node.]
SideEffects []
SeeAlso []
Definition at line 187 of file sswSweep.c.


Function*************************************************************
Synopsis [Returns the output of the uniqueness constraint.]
Description []
SideEffects []
SeeAlso []
Definition at line 151 of file sswUnique.c.

Function*************************************************************
Synopsis [Returns 1 if uniqueness constraints can be added.]
Description []
SideEffects []
SeeAlso []
Definition at line 90 of file sswUnique.c.

Function*************************************************************
Synopsis [Constrains one node in the SAT solver.]
Description []
SideEffects []
SeeAlso []
Definition at line 286 of file sswSat.c.

Function*************************************************************
Synopsis [Constrains two nodes to be equivalent in the SAT solver.]
Description []
SideEffects []
SeeAlso []
Definition at line 196 of file sswSat.c.


DECLARATIONS ///.
CFile****************************************************************
FileName [sswSat.c]
SystemName [ABC: Logic synthesis and verification system.]
PackageName [Inductive prover with constraints.]
Synopsis [Calls to the SAT solver.]
Author [Alan Mishchenko]
Affiliation [UC Berkeley]
Date [Ver. 1.0. Started - September 1, 2008.]
Revision [
] FUNCTION DEFINITIONS /// Function*************************************************************
Synopsis [Runs equivalence test for the two nodes.]
Description [Both nodes should be regular and different from each other.]
SideEffects []
SeeAlso []
Definition at line 45 of file sswSat.c.


|
extern |
DECLARATIONS ///.
CFile****************************************************************
FileName [sswCnf.c]
SystemName [ABC: Logic synthesis and verification system.]
PackageName [Inductive prover with constraints.]
Synopsis [Computation of CNF.]
Author [Alan Mishchenko]
Affiliation [UC Berkeley]
Date [Ver. 1.0. Started - September 1, 2008.]
Revision [
] FUNCTION DEFINITIONS /// Function*************************************************************
Synopsis [Starts the SAT manager.]
Description []
SideEffects []
SeeAlso []
Definition at line 45 of file sswCnf.c.


|
extern |
Function*************************************************************
Synopsis [Stop the SAT manager.]
Description []
SideEffects []
SeeAlso []
Definition at line 81 of file sswCnf.c.


Function*************************************************************
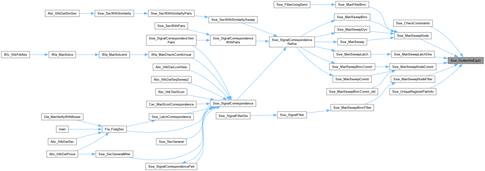
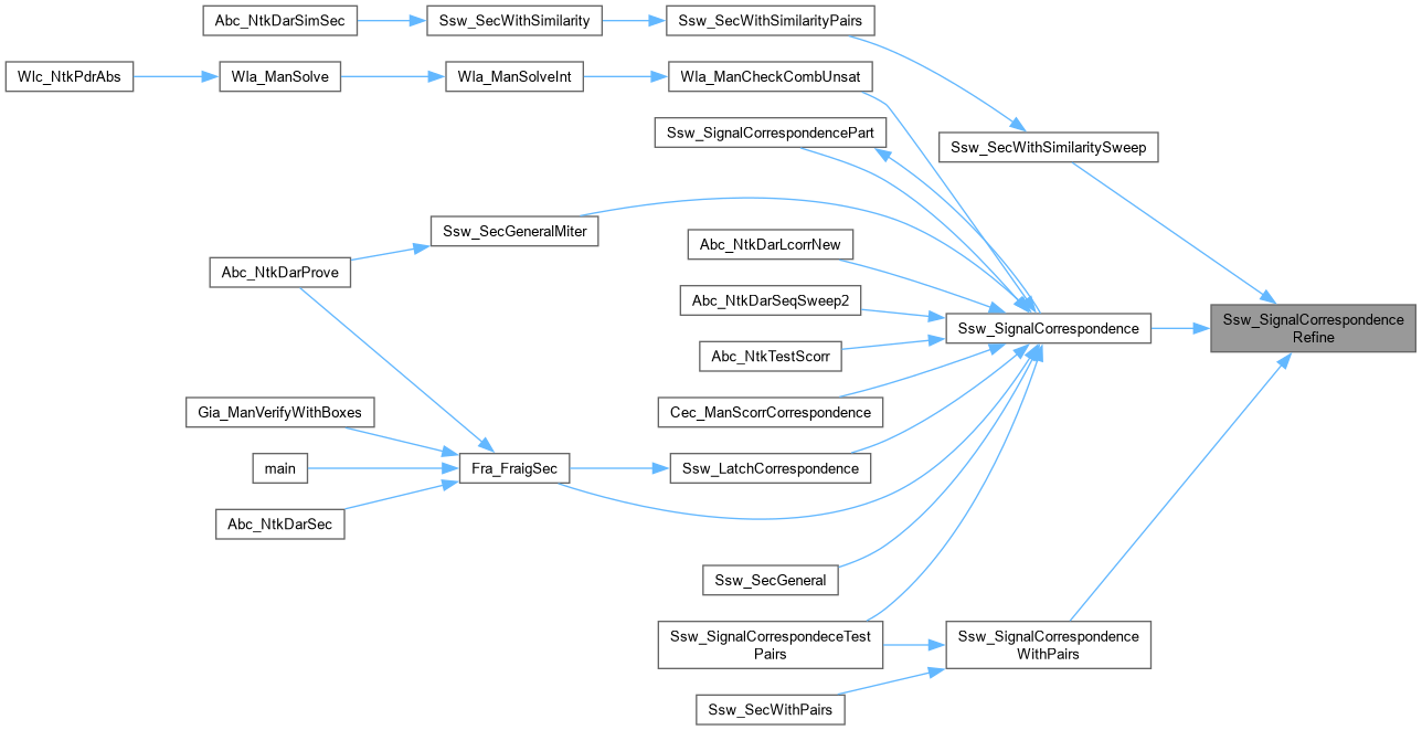
Synopsis [Performs computation of signal correspondence with constraints.]
Description []
SideEffects []
SeeAlso []
Definition at line 235 of file sswCore.c.


|
extern |
Function*************************************************************
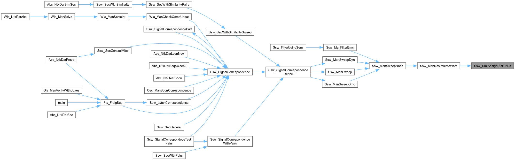
Synopsis [Assings distance-1 simulation info for the PIs.]
Description []
SideEffects []
SeeAlso []
Definition at line 674 of file sswSim.c.


Function*************************************************************
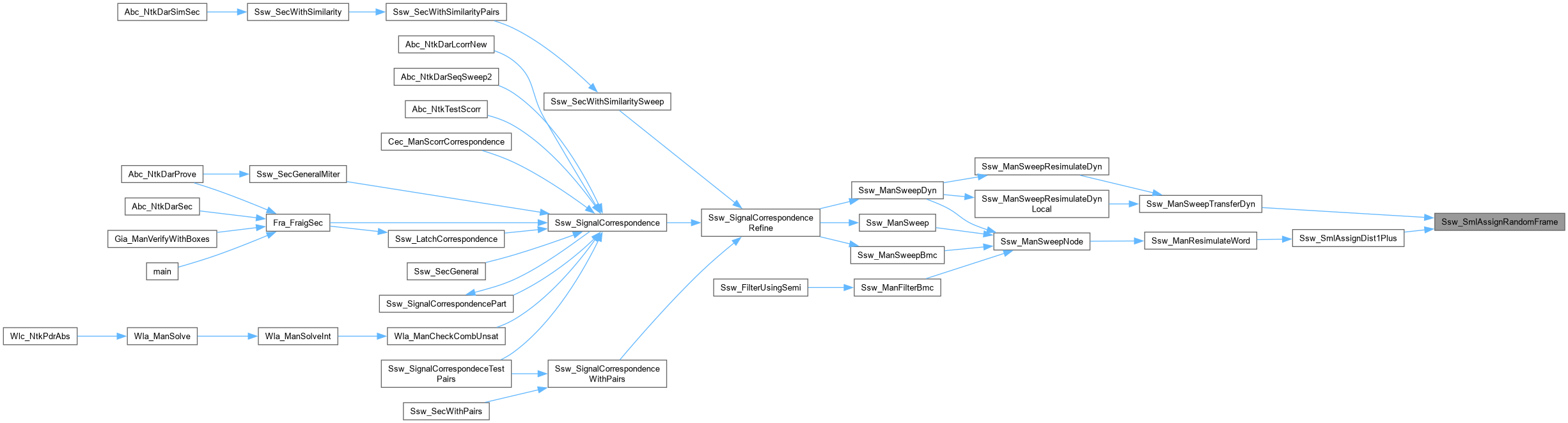
Synopsis [Assigns random patterns to the PI node.]
Description []
SideEffects []
SeeAlso []
Definition at line 538 of file sswSim.c.

|
extern |
Function*************************************************************
Synopsis [Assigns constant patterns to the PI node.]
Description []
SideEffects []
SeeAlso []
Definition at line 560 of file sswSim.c.

FUNCTION DEFINITIONS ///.
Function*************************************************************
Synopsis [Computes hash value of the node using its simulation info.]
Description []
SideEffects []
SeeAlso []
Definition at line 63 of file sswSim.c.

|
extern |
Function*************************************************************
Synopsis [Returns 1 if simulation info is composed of all zeros.]
Description []
SideEffects []
SeeAlso []
Definition at line 102 of file sswSim.c.

Function*************************************************************
Synopsis [Returns 1 if simulation infos are equal.]
Description []
SideEffects []
SeeAlso []
|
extern |
Function*************************************************************
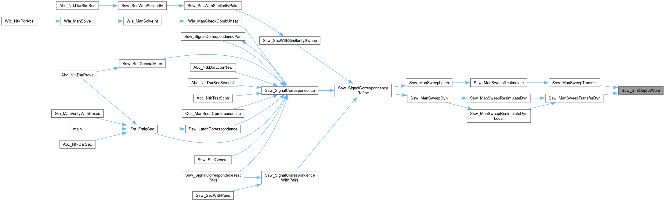
Synopsis [Assigns constant patterns to the PI node.]
Description []
SideEffects []
SeeAlso []
Definition at line 603 of file sswSim.c.

|
extern |
Function*************************************************************
Synopsis [Performs next round of sequential simulation.]
Description []
SideEffects []
SeeAlso []
Definition at line 1269 of file sswSim.c.


|
extern |
Function*************************************************************
Synopsis [Copy pattern from the solver into the internal storage.]
Description []
SideEffects []
SeeAlso []
Definition at line 136 of file sswSweep.c.


|
extern |
Function*************************************************************
Synopsis [Simulates AIG manager.]
Description [Assumes that the PI simulation info is attached.]
SideEffects []
SeeAlso []
Definition at line 1005 of file sswSim.c.


|
extern |
Function*************************************************************
Synopsis [Simulates AIG manager.]
Description [Assumes that the PI simulation info is attached.]
SideEffects []
SeeAlso []
Definition at line 1076 of file sswSim.c.


|
extern |
Function*************************************************************
Synopsis [Simulates AIG manager.]
Description [Assumes that the PI simulation info is attached.]
SideEffects []
SeeAlso []
Definition at line 1117 of file sswSim.c.


Function*************************************************************
Synopsis [Allocates simulation manager.]
Description []
SideEffects []
SeeAlso []
Definition at line 1148 of file sswSim.c.


|
extern |
Function*************************************************************
Synopsis [Prepares the inductive case with speculative reduction.]
Description []
SideEffects []
SeeAlso []
Definition at line 272 of file sswAig.c.


|
extern |
DECLARATIONS ///.
CFile****************************************************************
FileName [sswSat.c]
SystemName [ABC: Logic synthesis and verification system.]
PackageName [Inductive prover with constraints.]
Synopsis [On-demand uniqueness constraints.]
Author [Alan Mishchenko]
Affiliation [UC Berkeley]
Date [Ver. 1.0. Started - September 1, 2008.]
Revision [
] FUNCTION DEFINITIONS /// Function*************************************************************
Synopsis [Performs computation of signal correspondence with constraints.]
Description []
SideEffects []
SeeAlso []
Definition at line 45 of file sswUnique.c.
