#include "sswInt.h"
Go to the source code of this file.
Functions | |
| ABC_NAMESPACE_IMPL_START void | Ssw_ManSweepTransfer (Ssw_Man_t *p) |
| DECLARATIONS ///. | |
| int | Ssw_ManSweepResimulate (Ssw_Man_t *p) |
| void | Ssw_SmlAddPattern (Ssw_Man_t *p, Aig_Obj_t *pRepr, Aig_Obj_t *pCand) |
| void | Ssw_ManBuildCone_rec (Ssw_Man_t *p, Aig_Obj_t *pObj) |
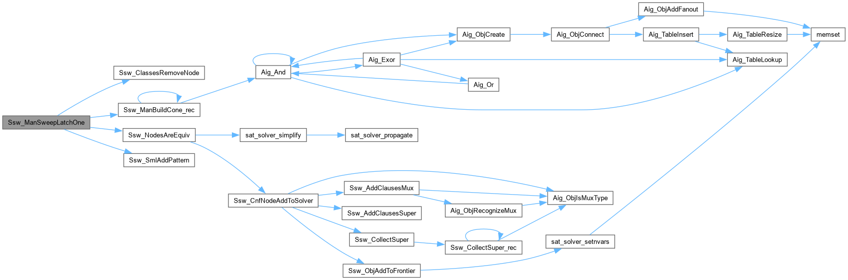
| void | Ssw_ManSweepLatchOne (Ssw_Man_t *p, Aig_Obj_t *pObjRepr, Aig_Obj_t *pObj) |
| int | Ssw_ManSweepLatch (Ssw_Man_t *p) |
Function*************************************************************
Synopsis [Builds fraiged logic cone of the node.]
Description []
SideEffects []
SeeAlso []
Definition at line 136 of file sswLcorr.c.


| int Ssw_ManSweepLatch | ( | Ssw_Man_t * | p | ) |
Function*************************************************************
Synopsis [Performs one iteration of sweeping latches.]
Description []
SideEffects []
SeeAlso []
Definition at line 238 of file sswLcorr.c.


Function*************************************************************
Synopsis [Recycles the SAT solver.]
Description []
SideEffects []
SeeAlso []
Definition at line 160 of file sswLcorr.c.


| int Ssw_ManSweepResimulate | ( | Ssw_Man_t * | p | ) |
Function*************************************************************
Synopsis [Performs one round of simulation with counter-examples.]
Description []
SideEffects []
SeeAlso []
Definition at line 78 of file sswLcorr.c.


| ABC_NAMESPACE_IMPL_START void Ssw_ManSweepTransfer | ( | Ssw_Man_t * | p | ) |
DECLARATIONS ///.
CFile****************************************************************
FileName [sswLcorr.c]
SystemName [ABC: Logic synthesis and verification system.]
PackageName [Inductive prover with constraints.]
Synopsis [Latch correspondence.]
Author [Alan Mishchenko]
Affiliation [UC Berkeley]
Date [Ver. 1.0. Started - September 1, 2008.]
Revision [
] FUNCTION DEFINITIONS /// Function*************************************************************
Synopsis [Tranfers simulation information from FRAIG to AIG.]
Description []
SideEffects []
SeeAlso []
Definition at line 46 of file sswLcorr.c.


Function*************************************************************
Synopsis [Saves one counter-example into internal storage.]
Description []
SideEffects []
SeeAlso []
Definition at line 108 of file sswLcorr.c.
