
Go to the source code of this file.
Functions | |
| ABC_NAMESPACE_IMPL_START int | Ssw_ManGetSatVarValue (Ssw_Man_t *p, Aig_Obj_t *pObj, int f) |
| DECLARATIONS ///. | |
| void | Ssw_CheckConstraints (Ssw_Man_t *p) |
| void | Ssw_SmlSavePatternAigPhase (Ssw_Man_t *p, int f) |
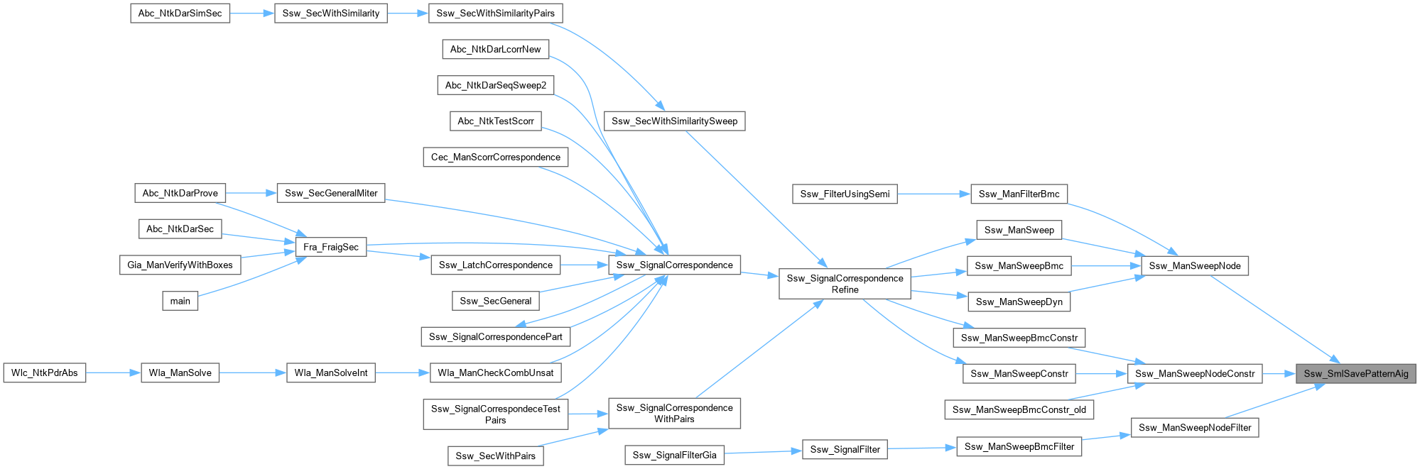
| void | Ssw_SmlSavePatternAig (Ssw_Man_t *p, int f) |
| void | Ssw_SmlAddPatternDyn (Ssw_Man_t *p) |
| int | Ssw_ManSweepNode (Ssw_Man_t *p, Aig_Obj_t *pObj, int f, int fBmc, Vec_Int_t *vPairs) |
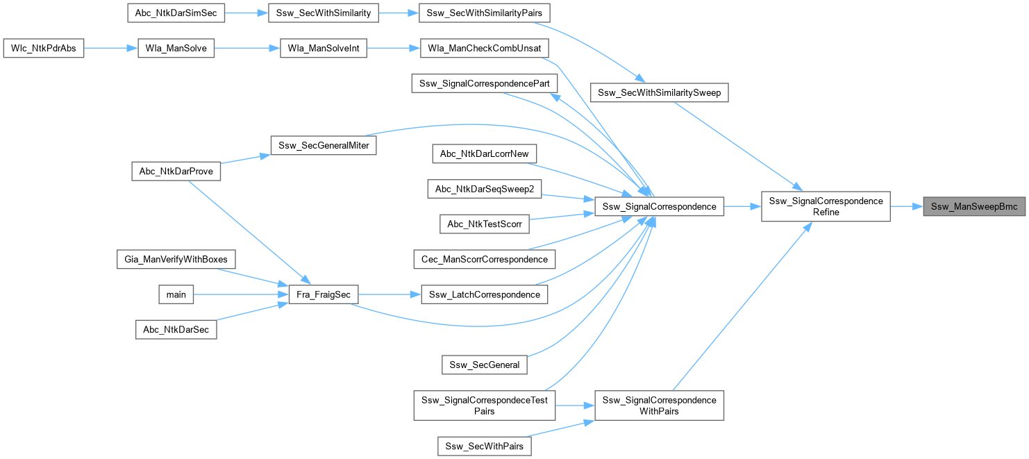
| int | Ssw_ManSweepBmc (Ssw_Man_t *p) |
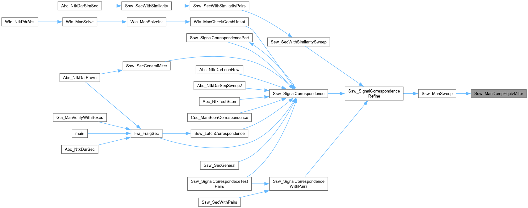
| void | Ssw_ManDumpEquivMiter (Aig_Man_t *p, Vec_Int_t *vPairs, int Num, int fAddOuts) |
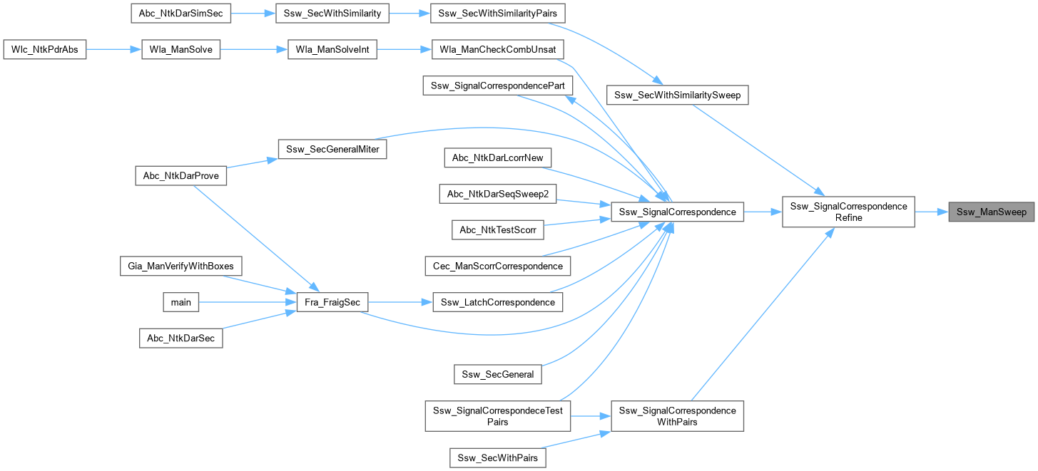
| int | Ssw_ManSweep (Ssw_Man_t *p) |
| void Ssw_CheckConstraints | ( | Ssw_Man_t * | p | ) |
Function*************************************************************
Synopsis [Performs fraiging for the internal nodes.]
Description []
SideEffects []
SeeAlso []
Definition at line 84 of file sswSweep.c.

Function*************************************************************
Synopsis [Generates AIG with the following nodes put into seq miters.]
Description []
SideEffects []
SeeAlso []
Definition at line 342 of file sswSweep.c.


| ABC_NAMESPACE_IMPL_START int Ssw_ManGetSatVarValue | ( | Ssw_Man_t * | p, |
| Aig_Obj_t * | pObj, | ||
| int | f ) |
DECLARATIONS ///.
CFile****************************************************************
FileName [sswSweep.c]
SystemName [ABC: Logic synthesis and verification system.]
PackageName [Inductive prover with constraints.]
Synopsis [One round of SAT sweeping.]
Author [Alan Mishchenko]
Affiliation [UC Berkeley]
Date [Ver. 1.0. Started - September 1, 2008.]
Revision [
] FUNCTION DEFINITIONS /// Function*************************************************************
Synopsis [Retrives value of the PI in the original AIG.]
Description []
SideEffects []
SeeAlso []
Definition at line 46 of file sswSweep.c.


| int Ssw_ManSweep | ( | Ssw_Man_t * | p | ) |
Function*************************************************************
Synopsis [Performs fraiging for the internal nodes.]
Description []
SideEffects []
SeeAlso []
Definition at line 373 of file sswSweep.c.


| int Ssw_ManSweepBmc | ( | Ssw_Man_t * | p | ) |
Function*************************************************************
Synopsis [Performs fraiging for the internal nodes.]
Description []
SideEffects []
SeeAlso []
Definition at line 272 of file sswSweep.c.


Function*************************************************************
Synopsis [Performs fraiging for one node.]
Description [Returns the fraiged node.]
SideEffects []
SeeAlso []
Definition at line 187 of file sswSweep.c.


| void Ssw_SmlAddPatternDyn | ( | Ssw_Man_t * | p | ) |
Function*************************************************************
Synopsis [Saves one counter-example into internal storage.]
Description []
SideEffects []
SeeAlso []
Definition at line 157 of file sswSweep.c.

| void Ssw_SmlSavePatternAig | ( | Ssw_Man_t * | p, |
| int | f ) |
Function*************************************************************
Synopsis [Copy pattern from the solver into the internal storage.]
Description []
SideEffects []
SeeAlso []
Definition at line 136 of file sswSweep.c.


| void Ssw_SmlSavePatternAigPhase | ( | Ssw_Man_t * | p, |
| int | f ) |
Function*************************************************************
Synopsis [Copy pattern from the solver into the internal storage.]
Description []
SideEffects []
SeeAlso []
Definition at line 115 of file sswSweep.c.
