
Go to the source code of this file.
Functions | |
| ABC_NAMESPACE_IMPL_START Aig_Man_t * | Ssw_FramesWithConstraints (Aig_Man_t *p, int nFrames) |
| DECLARATIONS ///. | |
| int | Ssw_ManSetConstrPhases (Aig_Man_t *p, int nFrames, Vec_Int_t **pvInits) |
| int | Ssw_ManSetConstrPhases_ (Aig_Man_t *p, int nFrames, Vec_Int_t **pvInits) |
| void | Ssw_ManPrintPolarity (Aig_Man_t *p) |
| void | Ssw_ManRefineByConstrSim (Ssw_Man_t *p) |
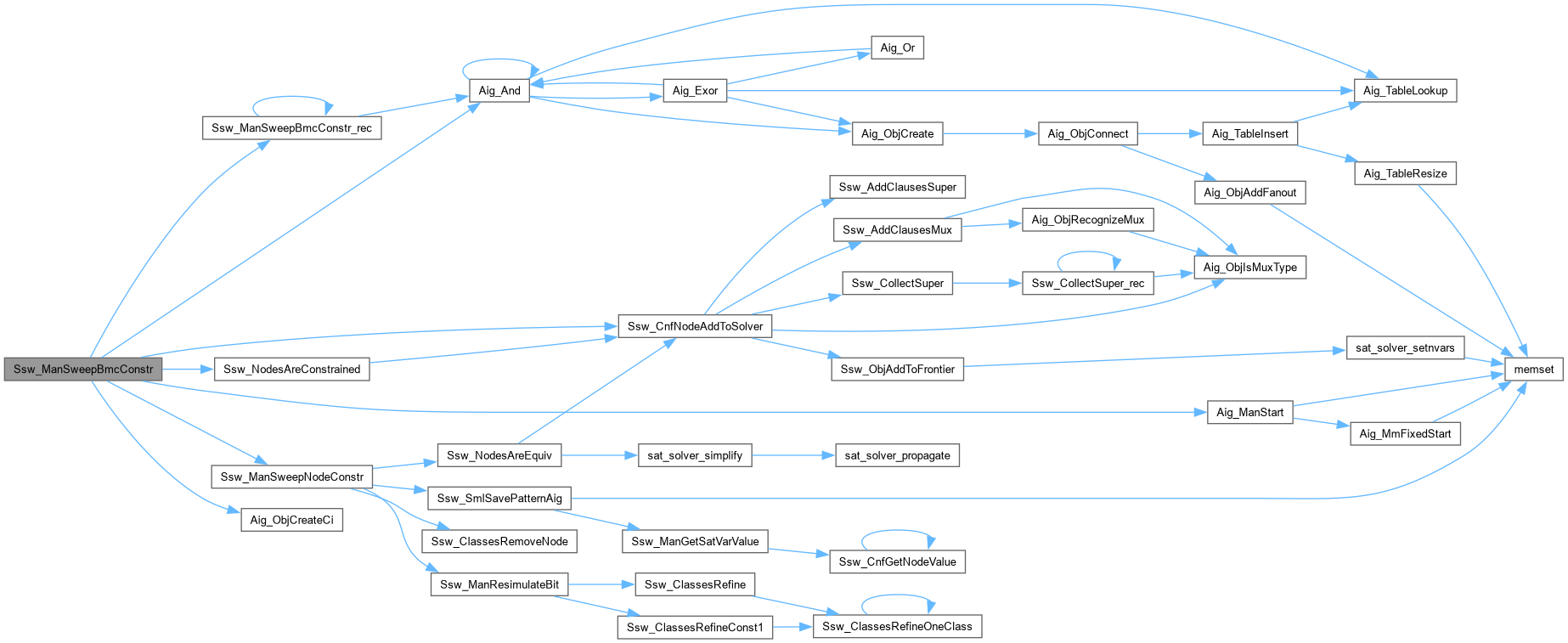
| int | Ssw_ManSweepNodeConstr (Ssw_Man_t *p, Aig_Obj_t *pObj, int f, int fBmc) |
| Aig_Obj_t * | Ssw_ManSweepBmcConstr_rec (Ssw_Man_t *p, Aig_Obj_t *pObj, int f) |
| int | Ssw_ManSweepBmcConstr_old (Ssw_Man_t *p) |
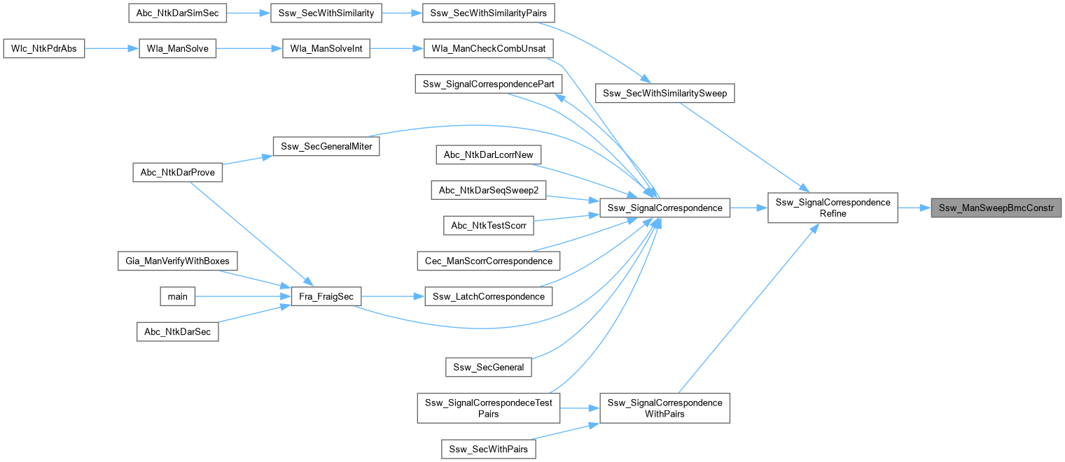
| int | Ssw_ManSweepBmcConstr (Ssw_Man_t *p) |
| Aig_Obj_t * | Ssw_FramesWithClasses_rec (Ssw_Man_t *p, Aig_Obj_t *pObj, int f) |
| int | Ssw_ManSweepConstr (Ssw_Man_t *p) |
Function*************************************************************
Synopsis [Performs fraiging for the internal nodes.]
Description []
SideEffects []
SeeAlso []
Definition at line 583 of file sswConstr.c.


| ABC_NAMESPACE_IMPL_START Aig_Man_t * Ssw_FramesWithConstraints | ( | Aig_Man_t * | p, |
| int | nFrames ) |
DECLARATIONS ///.
CFile****************************************************************
FileName [sswConstr.c]
SystemName [ABC: Logic synthesis and verification system.]
PackageName [Inductive prover with constraints.]
Synopsis [One round of SAT sweeping.]
Author [Alan Mishchenko]
Affiliation [UC Berkeley]
Date [Ver. 1.0. Started - September 1, 2008.]
Revision [
] FUNCTION DEFINITIONS /// Function*************************************************************
Synopsis [Constructs initialized timeframes with constraints as POs.]
Description []
SideEffects []
SeeAlso []
Definition at line 47 of file sswConstr.c.


| void Ssw_ManPrintPolarity | ( | Aig_Man_t * | p | ) |
Function*************************************************************
Synopsis [Performs fraiging for one node.]
Description [Returns the fraiged node.]
SideEffects []
SeeAlso []
Definition at line 227 of file sswConstr.c.
| void Ssw_ManRefineByConstrSim | ( | Ssw_Man_t * | p | ) |
Function*************************************************************
Synopsis [Performs fraiging for one node.]
Description [Returns the fraiged node.]
SideEffects []
SeeAlso []
Definition at line 247 of file sswConstr.c.


Function*************************************************************
Synopsis [Finds one satisfiable assignment of the timeframes.]
Description []
SideEffects []
SeeAlso []
Definition at line 100 of file sswConstr.c.


Function*************************************************************
Synopsis [Performs fraiging for one node.]
Description [Returns the fraiged node.]
SideEffects []
SeeAlso []
Definition at line 156 of file sswConstr.c.

| int Ssw_ManSweepBmcConstr | ( | Ssw_Man_t * | p | ) |
Function*************************************************************
Synopsis [Performs fraiging for the internal nodes.]
Description []
SideEffects []
SeeAlso []
Definition at line 498 of file sswConstr.c.


| int Ssw_ManSweepBmcConstr_old | ( | Ssw_Man_t * | p | ) |
Function*************************************************************
Synopsis [Performs fraiging for the internal nodes.]
Description []
SideEffects []
SeeAlso []
Definition at line 407 of file sswConstr.c.

Function*************************************************************
Synopsis [Performs fraiging for the internal nodes.]
Description []
SideEffects []
SeeAlso []
Definition at line 370 of file sswConstr.c.


| int Ssw_ManSweepConstr | ( | Ssw_Man_t * | p | ) |
Function*************************************************************
Synopsis [Performs fraiging for the internal nodes.]
Description []
SideEffects []
SeeAlso []
Definition at line 621 of file sswConstr.c.


Function*************************************************************
Synopsis [Performs fraiging for one node.]
Description [Returns the fraiged node.]
SideEffects []
SeeAlso []
Definition at line 314 of file sswConstr.c.

