#include <math.h>#include "if.h"#include "ifCount.h"#include "misc/extra/extra.h"#include "sat/bsat/satSolver.h"#include "aig/gia/gia.h"#include "bool/kit/kit.h"
Go to the source code of this file.
Classes | |
| struct | If_DsdObj_t_ |
| struct | If_DsdMan_t_ |
Macros | |
| #define | DSD_VERSION "dsd1" |
| DECLARATIONS ///. | |
| #define | If_DsdVecForEachObj(vVec, pObj, i) |
| #define | If_DsdVecForEachObjStart(vVec, pObj, i, Start) |
| #define | If_DsdVecForEachObjVec(vNodes, vVec, pObj, i) |
| #define | If_DsdVecForEachNode(vVec, pObj, i) |
| #define | If_DsdObjForEachFanin(vVec, pObj, pFanin, i) |
| #define | If_DsdObjForEachFaninLit(vVec, pObj, iLit, i) |
| #define | DSD_ARRAY_LIMIT 16 |
Typedefs | |
| typedef struct If_DsdObj_t_ | If_DsdObj_t |
Enumerations | |
| enum | If_DsdType_t { IF_DSD_NONE = 0 , IF_DSD_CONST0 , IF_DSD_VAR , IF_DSD_AND , IF_DSD_XOR , IF_DSD_MUX , IF_DSD_PRIME } |
Functions | |
| int | Kit_TruthToGia (Gia_Man_t *pMan, unsigned *pTruth, int nVars, Vec_Int_t *vMemory, Vec_Int_t *vLeaves, int fHash) |
| DECLARATIONS ///. | |
| char * | If_DsdManFileName (If_DsdMan_t *p) |
| FUNCTION DEFINITIONS ///. | |
| int | If_DsdManVarNum (If_DsdMan_t *p) |
| int | If_DsdManObjNum (If_DsdMan_t *p) |
| int | If_DsdManLutSize (If_DsdMan_t *p) |
| int | If_DsdManTtBitNum (If_DsdMan_t *p) |
| int | If_DsdManPermBitNum (If_DsdMan_t *p) |
| void | If_DsdManSetLutSize (If_DsdMan_t *p, int nLutSize) |
| int | If_DsdManSuppSize (If_DsdMan_t *p, int iDsd) |
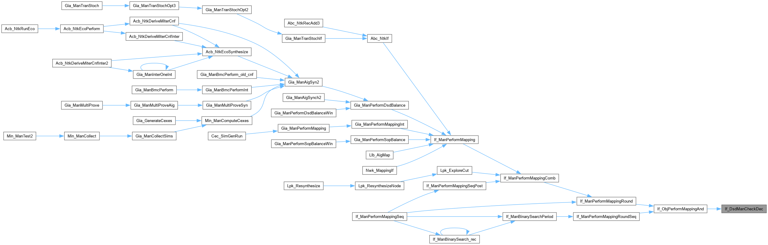
| int | If_DsdManCheckDec (If_DsdMan_t *p, int iDsd) |
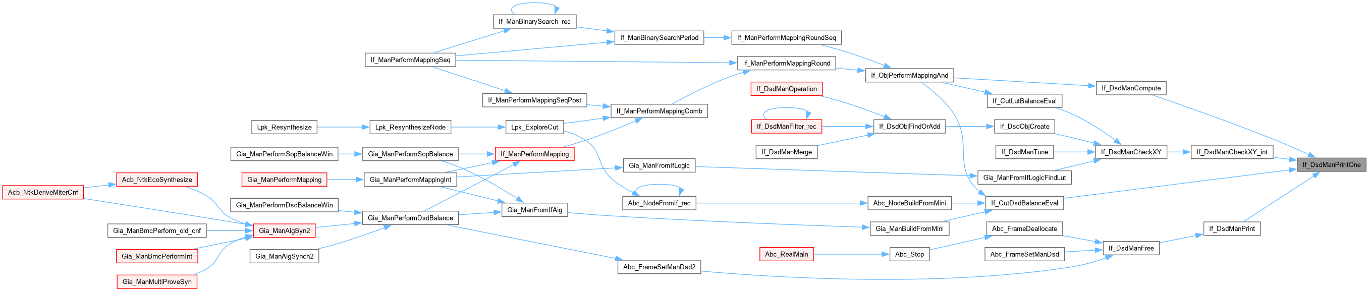
| int | If_DsdManReadMark (If_DsdMan_t *p, int iDsd) |
| void | If_DsdManSetNewAsUseless (If_DsdMan_t *p) |
| word * | If_DsdManGetFuncConfig (If_DsdMan_t *p, int iDsd) |
| char * | If_DsdManGetCellStr (If_DsdMan_t *p) |
| If_DsdObj_t * | If_DsdObjAlloc (If_DsdMan_t *p, int Type, int nFans) |
| If_DsdMan_t * | If_DsdManAlloc (int nVars, int LutSize) |
| void | If_DsdManAllocIsops (If_DsdMan_t *p, int nLutSize) |
| void | If_DsdManFree (If_DsdMan_t *p, int fVerbose) |
| void | If_DsdManDumpDsd (If_DsdMan_t *p, int Support) |
| void | If_DsdManDumpAll (If_DsdMan_t *p, int Support) |
| int | If_DsdManHasMarks (If_DsdMan_t *p) |
| void | If_DsdManHashProfile (If_DsdMan_t *p) |
| int | If_DsdManCheckNonDec_rec (If_DsdMan_t *p, int Id) |
| void | If_DsdManPrint_rec (FILE *pFile, If_DsdMan_t *p, int iDsdLit, unsigned char *pPermLits, int *pnSupp) |
| void | If_DsdManPrintOne (FILE *pFile, If_DsdMan_t *p, int iObjId, unsigned char *pPermLits, int fNewLine) |
| void | If_DsdManPrintDecs (FILE *pFile, If_DsdMan_t *p) |
| void | If_DsdManPrintOccurs (FILE *pFile, If_DsdMan_t *p) |
| void | If_DsdManPrintDistrib (If_DsdMan_t *p) |
| void | If_DsdManPrint (If_DsdMan_t *p, char *pFileName, int Number, int Support, int fOccurs, int fTtDump, int fVerbose) |
| int | If_DsdManCheckNonTriv (If_DsdMan_t *p, int Id, int nVars, int iVarMax) |
| int | If_DsdObjCompare (If_DsdMan_t *pMan, Vec_Ptr_t *p, int iLit0, int iLit1) |
| void | If_DsdObjSort (If_DsdMan_t *pMan, Vec_Ptr_t *p, int *pLits, int nLits, int *pPerm) |
| unsigned * | If_DsdObjHashLookup (If_DsdMan_t *p, int Type, int *pLits, int nLits, int truthId) |
| int | If_DsdObjCreate (If_DsdMan_t *p, int Type, int *pLits, int nLits, int truthId) |
| int | If_DsdObjFindOrAdd (If_DsdMan_t *p, int Type, int *pLits, int nLits, word *pTruth) |
| void | If_DsdManSave (If_DsdMan_t *p, char *pFileName) |
| If_DsdMan_t * | If_DsdManLoad (char *pFileName) |
| void | If_DsdManMerge (If_DsdMan_t *p, If_DsdMan_t *pNew) |
| void | If_DsdManCleanOccur (If_DsdMan_t *p, int fVerbose) |
| void | If_DsdManCleanMarks (If_DsdMan_t *p, int fVerbose) |
| void | If_DsdManInvertMarks (If_DsdMan_t *p, int fVerbose) |
| void | If_DsdManFilter_rec (If_DsdMan_t *pNew, If_DsdMan_t *p, int i, Vec_Int_t *vMap) |
| If_DsdMan_t * | If_DsdManFilter (If_DsdMan_t *p, int Limit) |
| void | If_DsdManCollect_rec (If_DsdMan_t *p, int Id, Vec_Int_t *vNodes, Vec_Int_t *vFirsts, int *pnSupp) |
| void | If_DsdManCollect (If_DsdMan_t *p, int Id, Vec_Int_t *vNodes, Vec_Int_t *vFirsts) |
| void | If_DsdManComputeTruth_rec (If_DsdMan_t *p, int iDsd, word *pRes, unsigned char *pPermLits, int *pnSupp) |
| void | If_DsdManComputeTruthPtr (If_DsdMan_t *p, int iDsd, unsigned char *pPermLits, word *pRes) |
| word * | If_DsdManComputeTruth (If_DsdMan_t *p, int iDsd, unsigned char *pPermLits) |
| int | If_DsdManCheckInv_rec (If_DsdMan_t *p, int iLit) |
| int | If_DsdManPushInv_rec (If_DsdMan_t *p, int iLit, unsigned char *pPerm) |
| int | If_DsdManPushInv (If_DsdMan_t *p, int iLit, unsigned char *pPerm) |
| int | If_DsdManComputeFirstArray (If_DsdMan_t *p, int *pLits, int nLits, int *pFirsts) |
| int | If_DsdManComputeFirst (If_DsdMan_t *p, If_DsdObj_t *pObj, int *pFirsts) |
| int | If_DsdManOperation (If_DsdMan_t *p, int Type, int *pLits, int nLits, unsigned char *pPerm, word *pTruth) |
| int | If_DsdManAddDsd_rec (char *pStr, char **p, int *pMatches, If_DsdMan_t *pMan, word *pTruth, unsigned char *pPerm, int *pnSupp) |
| int | If_DsdManAddDsd (If_DsdMan_t *p, char *pDsd, word *pTruth, unsigned char *pPerm, int *pnSupp) |
| unsigned | If_DsdSign_rec (If_DsdMan_t *p, If_DsdObj_t *pObj, int *pnSupp) |
| unsigned | If_DsdSign (If_DsdMan_t *p, If_DsdObj_t *pObj, int iFan, int iFirst, int fShared) |
| void | If_DsdManGetSuppSizes (If_DsdMan_t *p, If_DsdObj_t *pObj, int *pSSizes) |
| unsigned | If_DsdManCheckAndXor (If_DsdMan_t *p, int iFirst, unsigned uMaskNot, If_DsdObj_t *pObj, int nSuppAll, int LutSize, int fDerive, int fVerbose) |
| unsigned | If_DsdManCheckMux (If_DsdMan_t *p, int iFirst, unsigned uMaskNot, If_DsdObj_t *pObj, int nSuppAll, int LutSize, int fDerive, int fVerbose) |
| unsigned | If_DsdManCheckPrime (If_DsdMan_t *p, int iFirst, unsigned uMaskNot, If_DsdObj_t *pObj, int nSuppAll, int LutSize, int fDerive, int fVerbose) |
| unsigned | If_DsdManCheckXY_int (If_DsdMan_t *p, int iDsd, int LutSize, int fDerive, unsigned uMaskNot, int fVerbose) |
| unsigned | If_DsdManCheckXY (If_DsdMan_t *p, int iDsd, int LutSize, int fDerive, unsigned uMaskNot, int fHighEffort, int fVerbose) |
| unsigned | If_DsdManCheckXYZ (If_DsdMan_t *p, int iDsd, int LutSize, int fDerive, int fVerbose) |
| int | If_DsdManCompute (If_DsdMan_t *p, word *pTruth, int nLeaves, unsigned char *pPerm, char *pLutStruct) |
| void | If_DsdManTest () |
| int | If_CutDsdBalancePinDelays_rec (If_DsdMan_t *p, int Id, int *pTimes, word *pRes, int *pnSupp, int nSuppAll, char *pPermLits) |
| int | If_CutDsdBalancePinDelays (If_Man_t *p, If_Cut_t *pCut, char *pPerm) |
| int | If_CutDsdPermLitMax (char *pPermLits, int nVars, int iVar) |
| int | If_CutDsdBalanceEval_rec (If_DsdMan_t *p, int Id, int *pTimes, int *pnSupp, Vec_Int_t *vAig, int *piLit, int nSuppAll, int *pArea, char *pPermLits) |
| int | If_CutDsdBalanceEvalInt (If_DsdMan_t *p, int iDsd, int *pTimes, Vec_Int_t *vAig, int *pArea, char *pPermLits) |
| int | If_CutDsdBalanceEval (If_Man_t *p, If_Cut_t *pCut, Vec_Int_t *vAig) |
| void | If_DsdManTune (If_DsdMan_t *p, int LutSize, int fFast, int fAdd, int fSpec, int fVerbose) |
| void | Id_DsdManTuneStr1 (If_DsdMan_t *p, char *pStruct, int nConfls, int fVerbose) |
| void | Id_DsdManTuneStr (If_DsdMan_t *p, char *pStruct, int nConfls, int nProcs, int nInputs, int fVerbose) |
| #define DSD_VERSION "dsd1" |
DECLARATIONS ///.
CFile****************************************************************
FileName [ifDsd.c]
SystemName [ABC: Logic synthesis and verification system.]
PackageName [FPGA mapping based on priority cuts.]
Synopsis [Computation of DSD representation.]
Author [Alan Mishchenko]
Affiliation [UC Berkeley]
Date [Ver. 1.0. Started - November 21, 2006.]
Revision [
]
| #define If_DsdObjForEachFanin | ( | vVec, | |
| pObj, | |||
| pFanin, | |||
| i ) |
Definition at line 147 of file ifDsd.c.
| #define If_DsdObjForEachFaninLit | ( | vVec, | |
| pObj, | |||
| iLit, | |||
| i ) |
| #define If_DsdVecForEachNode | ( | vVec, | |
| pObj, | |||
| i ) |
Definition at line 145 of file ifDsd.c.
| #define If_DsdVecForEachObj | ( | vVec, | |
| pObj, | |||
| i ) |
Definition at line 139 of file ifDsd.c.
| #define If_DsdVecForEachObjStart | ( | vVec, | |
| pObj, | |||
| i, | |||
| Start ) |
Definition at line 141 of file ifDsd.c.
| #define If_DsdVecForEachObjVec | ( | vNodes, | |
| vVec, | |||
| pObj, | |||
| i ) |
Definition at line 143 of file ifDsd.c.
| typedef struct If_DsdObj_t_ If_DsdObj_t |
| enum If_DsdType_t |
| Enumerator | |
|---|---|
| IF_DSD_NONE | |
| IF_DSD_CONST0 | |
| IF_DSD_VAR | |
| IF_DSD_AND | |
| IF_DSD_XOR | |
| IF_DSD_MUX | |
| IF_DSD_PRIME | |
Definition at line 54 of file ifDsd.c.
| void Id_DsdManTuneStr | ( | If_DsdMan_t * | p, |
| char * | pStruct, | ||
| int | nConfls, | ||
| int | nProcs, | ||
| int | nInputs, | ||
| int | fVerbose ) |
Function*************************************************************
Synopsis []
Description []
SideEffects []
SeeAlso []
Definition at line 2557 of file ifDsd.c.

| void Id_DsdManTuneStr1 | ( | If_DsdMan_t * | p, |
| char * | pStruct, | ||
| int | nConfls, | ||
| int | fVerbose ) |
Function*************************************************************
Synopsis []
Description []
SideEffects []
SeeAlso []
Definition at line 2469 of file ifDsd.c.


Definition at line 2322 of file ifDsd.c.


| int If_CutDsdBalanceEval_rec | ( | If_DsdMan_t * | p, |
| int | Id, | ||
| int * | pTimes, | ||
| int * | pnSupp, | ||
| Vec_Int_t * | vAig, | ||
| int * | piLit, | ||
| int | nSuppAll, | ||
| int * | pArea, | ||
| char * | pPermLits ) |
Function*************************************************************
Synopsis [Evaluate delay using DSD balancing.]
Description []
SideEffects []
SeeAlso []
Definition at line 2239 of file ifDsd.c.


| int If_CutDsdBalanceEvalInt | ( | If_DsdMan_t * | p, |
| int | iDsd, | ||
| int * | pTimes, | ||
| Vec_Int_t * | vAig, | ||
| int * | pArea, | ||
| char * | pPermLits ) |
Definition at line 2308 of file ifDsd.c.


Definition at line 2183 of file ifDsd.c.


| int If_CutDsdBalancePinDelays_rec | ( | If_DsdMan_t * | p, |
| int | Id, | ||
| int * | pTimes, | ||
| word * | pRes, | ||
| int * | pnSupp, | ||
| int | nSuppAll, | ||
| char * | pPermLits ) |
Function*************************************************************
Synopsis [Compute pin delays.]
Description []
SideEffects []
SeeAlso []
Definition at line 2135 of file ifDsd.c.


| int If_CutDsdPermLitMax | ( | char * | pPermLits, |
| int | nVars, | ||
| int | iVar ) |
Function*************************************************************
Synopsis []
Description []
SideEffects []
SeeAlso []
Definition at line 2217 of file ifDsd.c.

| int If_DsdManAddDsd | ( | If_DsdMan_t * | p, |
| char * | pDsd, | ||
| word * | pTruth, | ||
| unsigned char * | pPerm, | ||
| int * | pnSupp ) |
Definition at line 1718 of file ifDsd.c.


| int If_DsdManAddDsd_rec | ( | char * | pStr, |
| char ** | p, | ||
| int * | pMatches, | ||
| If_DsdMan_t * | pMan, | ||
| word * | pTruth, | ||
| unsigned char * | pPerm, | ||
| int * | pnSupp ) |
Definition at line 1665 of file ifDsd.c.


| If_DsdMan_t * If_DsdManAlloc | ( | int | nVars, |
| int | LutSize ) |
Definition at line 264 of file ifDsd.c.


| void If_DsdManAllocIsops | ( | If_DsdMan_t * | p, |
| int | nLutSize ) |
Definition at line 306 of file ifDsd.c.


| unsigned If_DsdManCheckAndXor | ( | If_DsdMan_t * | p, |
| int | iFirst, | ||
| unsigned | uMaskNot, | ||
| If_DsdObj_t * | pObj, | ||
| int | nSuppAll, | ||
| int | LutSize, | ||
| int | fDerive, | ||
| int | fVerbose ) |
Definition at line 1777 of file ifDsd.c.


| int If_DsdManCheckDec | ( | If_DsdMan_t * | p, |
| int | iDsd ) |
| int If_DsdManCheckInv_rec | ( | If_DsdMan_t * | p, |
| int | iLit ) |
Function*************************************************************
Synopsis [Procedures to propagate the invertor.]
Description []
SideEffects []
SeeAlso []
Definition at line 1445 of file ifDsd.c.


| unsigned If_DsdManCheckMux | ( | If_DsdMan_t * | p, |
| int | iFirst, | ||
| unsigned | uMaskNot, | ||
| If_DsdObj_t * | pObj, | ||
| int | nSuppAll, | ||
| int | LutSize, | ||
| int | fDerive, | ||
| int | fVerbose ) |
Definition at line 1848 of file ifDsd.c.


| int If_DsdManCheckNonDec_rec | ( | If_DsdMan_t * | p, |
| int | Id ) |
Definition at line 470 of file ifDsd.c.


| int If_DsdManCheckNonTriv | ( | If_DsdMan_t * | p, |
| int | Id, | ||
| int | nVars, | ||
| int | iVarMax ) |
Function*************************************************************
Synopsis [Check if the function is non-trivial.]
Description []
SideEffects []
SeeAlso []
Definition at line 819 of file ifDsd.c.

| unsigned If_DsdManCheckPrime | ( | If_DsdMan_t * | p, |
| int | iFirst, | ||
| unsigned | uMaskNot, | ||
| If_DsdObj_t * | pObj, | ||
| int | nSuppAll, | ||
| int | LutSize, | ||
| int | fDerive, | ||
| int | fVerbose ) |
Definition at line 1884 of file ifDsd.c.


| unsigned If_DsdManCheckXY | ( | If_DsdMan_t * | p, |
| int | iDsd, | ||
| int | LutSize, | ||
| int | fDerive, | ||
| unsigned | uMaskNot, | ||
| int | fHighEffort, | ||
| int | fVerbose ) |
Definition at line 2017 of file ifDsd.c.


| unsigned If_DsdManCheckXY_int | ( | If_DsdMan_t * | p, |
| int | iDsd, | ||
| int | LutSize, | ||
| int | fDerive, | ||
| unsigned | uMaskNot, | ||
| int | fVerbose ) |
Definition at line 1942 of file ifDsd.c.


| unsigned If_DsdManCheckXYZ | ( | If_DsdMan_t * | p, |
| int | iDsd, | ||
| int | LutSize, | ||
| int | fDerive, | ||
| int | fVerbose ) |
| void If_DsdManCleanMarks | ( | If_DsdMan_t * | p, |
| int | fVerbose ) |
Definition at line 1255 of file ifDsd.c.
| void If_DsdManCleanOccur | ( | If_DsdMan_t * | p, |
| int | fVerbose ) |
| void If_DsdManCollect | ( | If_DsdMan_t * | p, |
| int | Id, | ||
| Vec_Int_t * | vNodes, | ||
| Vec_Int_t * | vFirsts ) |
Definition at line 1338 of file ifDsd.c.


| void If_DsdManCollect_rec | ( | If_DsdMan_t * | p, |
| int | Id, | ||
| Vec_Int_t * | vNodes, | ||
| Vec_Int_t * | vFirsts, | ||
| int * | pnSupp ) |
Function*************************************************************
Synopsis [Collect nodes of the tree.]
Description []
SideEffects []
SeeAlso []
Definition at line 1321 of file ifDsd.c.


| int If_DsdManCompute | ( | If_DsdMan_t * | p, |
| word * | pTruth, | ||
| int | nLeaves, | ||
| unsigned char * | pPerm, | ||
| char * | pLutStruct ) |
Function*************************************************************
Synopsis [Add the function to the DSD manager.]
Description []
SideEffects []
SeeAlso []
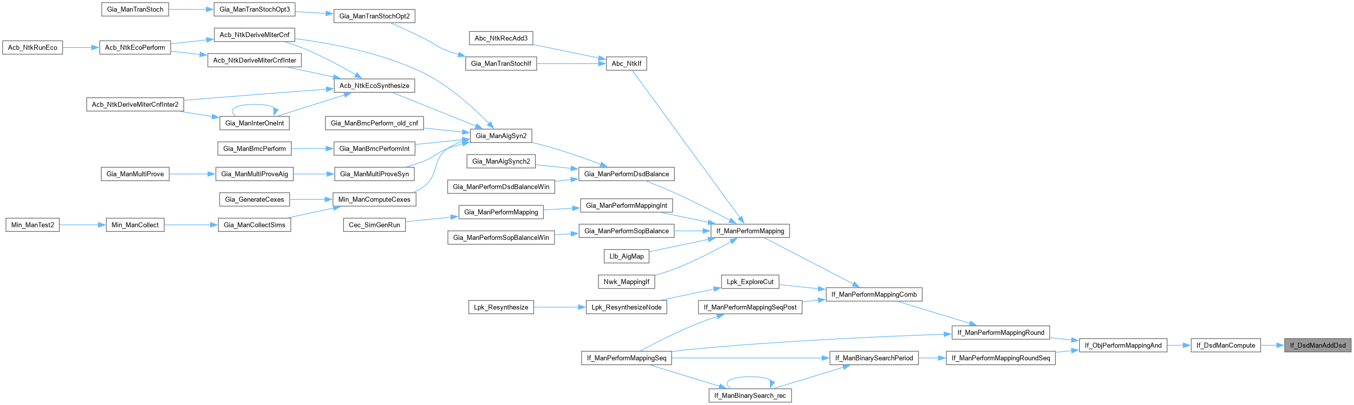
Definition at line 2063 of file ifDsd.c.


| int If_DsdManComputeFirst | ( | If_DsdMan_t * | p, |
| If_DsdObj_t * | pObj, | ||
| int * | pFirsts ) |
Definition at line 1524 of file ifDsd.c.


| int If_DsdManComputeFirstArray | ( | If_DsdMan_t * | p, |
| int * | pLits, | ||
| int | nLits, | ||
| int * | pFirsts ) |
Function*************************************************************
Synopsis [Performs DSD operation.]
Description []
SideEffects []
SeeAlso []
Definition at line 1514 of file ifDsd.c.

| word * If_DsdManComputeTruth | ( | If_DsdMan_t * | p, |
| int | iDsd, | ||
| unsigned char * | pPermLits ) |
Definition at line 1427 of file ifDsd.c.


| void If_DsdManComputeTruth_rec | ( | If_DsdMan_t * | p, |
| int | iDsd, | ||
| word * | pRes, | ||
| unsigned char * | pPermLits, | ||
| int * | pnSupp ) |
Function*************************************************************
Synopsis []
Description []
SideEffects []
SeeAlso []
Definition at line 1357 of file ifDsd.c.


| void If_DsdManComputeTruthPtr | ( | If_DsdMan_t * | p, |
| int | iDsd, | ||
| unsigned char * | pPermLits, | ||
| word * | pRes ) |
Definition at line 1409 of file ifDsd.c.


| void If_DsdManDumpAll | ( | If_DsdMan_t * | p, |
| int | Support ) |
Definition at line 407 of file ifDsd.c.


| void If_DsdManDumpDsd | ( | If_DsdMan_t * | p, |
| int | Support ) |
Definition at line 373 of file ifDsd.c.

| char * If_DsdManFileName | ( | If_DsdMan_t * | p | ) |
| If_DsdMan_t * If_DsdManFilter | ( | If_DsdMan_t * | p, |
| int | Limit ) |
Definition at line 1294 of file ifDsd.c.

| void If_DsdManFilter_rec | ( | If_DsdMan_t * | pNew, |
| If_DsdMan_t * | p, | ||
| int | i, | ||
| Vec_Int_t * | vMap ) |
Definition at line 1273 of file ifDsd.c.


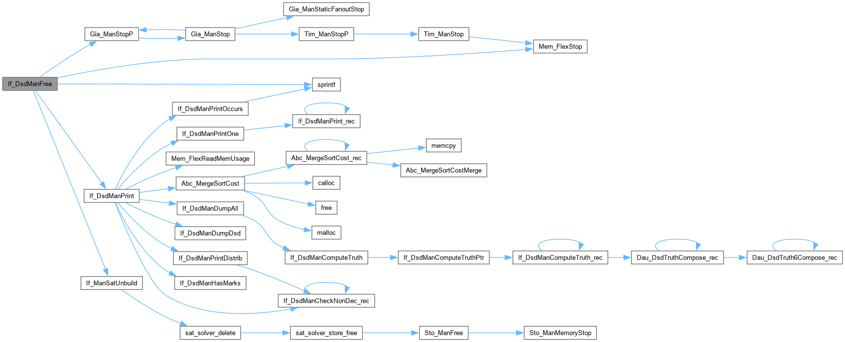
| void If_DsdManFree | ( | If_DsdMan_t * | p, |
| int | fVerbose ) |
Definition at line 333 of file ifDsd.c.


| char * If_DsdManGetCellStr | ( | If_DsdMan_t * | p | ) |
| word * If_DsdManGetFuncConfig | ( | If_DsdMan_t * | p, |
| int | iDsd ) |
| void If_DsdManGetSuppSizes | ( | If_DsdMan_t * | p, |
| If_DsdObj_t * | pObj, | ||
| int * | pSSizes ) |
| void If_DsdManHashProfile | ( | If_DsdMan_t * | p | ) |
Function*************************************************************
Synopsis [Printing.]
Description []
SideEffects []
SeeAlso []
Definition at line 453 of file ifDsd.c.
| int If_DsdManHasMarks | ( | If_DsdMan_t * | p | ) |
Definition at line 432 of file ifDsd.c.

| void If_DsdManInvertMarks | ( | If_DsdMan_t * | p, |
| int | fVerbose ) |
| If_DsdMan_t * If_DsdManLoad | ( | char * | pFileName | ) |
Definition at line 1106 of file ifDsd.c.

| int If_DsdManLutSize | ( | If_DsdMan_t * | p | ) |
| void If_DsdManMerge | ( | If_DsdMan_t * | p, |
| If_DsdMan_t * | pNew ) |
Definition at line 1201 of file ifDsd.c.

| int If_DsdManObjNum | ( | If_DsdMan_t * | p | ) |
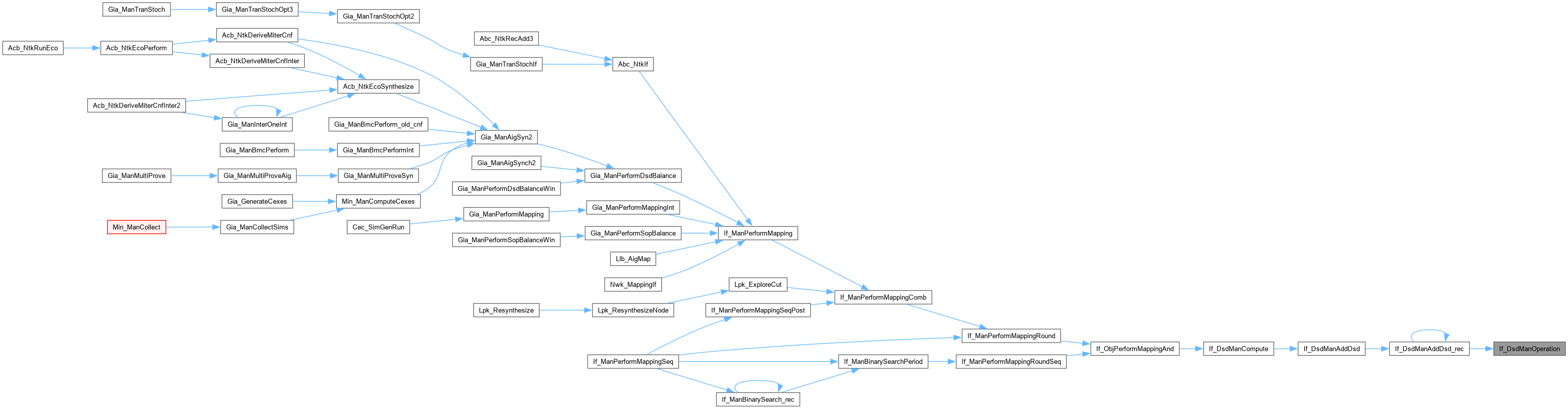
| int If_DsdManOperation | ( | If_DsdMan_t * | p, |
| int | Type, | ||
| int * | pLits, | ||
| int | nLits, | ||
| unsigned char * | pPerm, | ||
| word * | pTruth ) |
Definition at line 1528 of file ifDsd.c.


| int If_DsdManPermBitNum | ( | If_DsdMan_t * | p | ) |
| void If_DsdManPrint | ( | If_DsdMan_t * | p, |
| char * | pFileName, | ||
| int | Number, | ||
| int | Support, | ||
| int | fOccurs, | ||
| int | fTtDump, | ||
| int | fVerbose ) |
Definition at line 701 of file ifDsd.c.


| void If_DsdManPrint_rec | ( | FILE * | pFile, |
| If_DsdMan_t * | p, | ||
| int | iDsdLit, | ||
| unsigned char * | pPermLits, | ||
| int * | pnSupp ) |
Definition at line 486 of file ifDsd.c.


| void If_DsdManPrintDecs | ( | FILE * | pFile, |
| If_DsdMan_t * | p ) |
Definition at line 522 of file ifDsd.c.
| void If_DsdManPrintDistrib | ( | If_DsdMan_t * | p | ) |
Definition at line 647 of file ifDsd.c.


| void If_DsdManPrintOccurs | ( | FILE * | pFile, |
| If_DsdMan_t * | p ) |
Definition at line 589 of file ifDsd.c.


| void If_DsdManPrintOne | ( | FILE * | pFile, |
| If_DsdMan_t * | p, | ||
| int | iObjId, | ||
| unsigned char * | pPermLits, | ||
| int | fNewLine ) |
| int If_DsdManPushInv | ( | If_DsdMan_t * | p, |
| int | iLit, | ||
| unsigned char * | pPerm ) |
Definition at line 1496 of file ifDsd.c.


| int If_DsdManPushInv_rec | ( | If_DsdMan_t * | p, |
| int | iLit, | ||
| unsigned char * | pPerm ) |
Definition at line 1466 of file ifDsd.c.


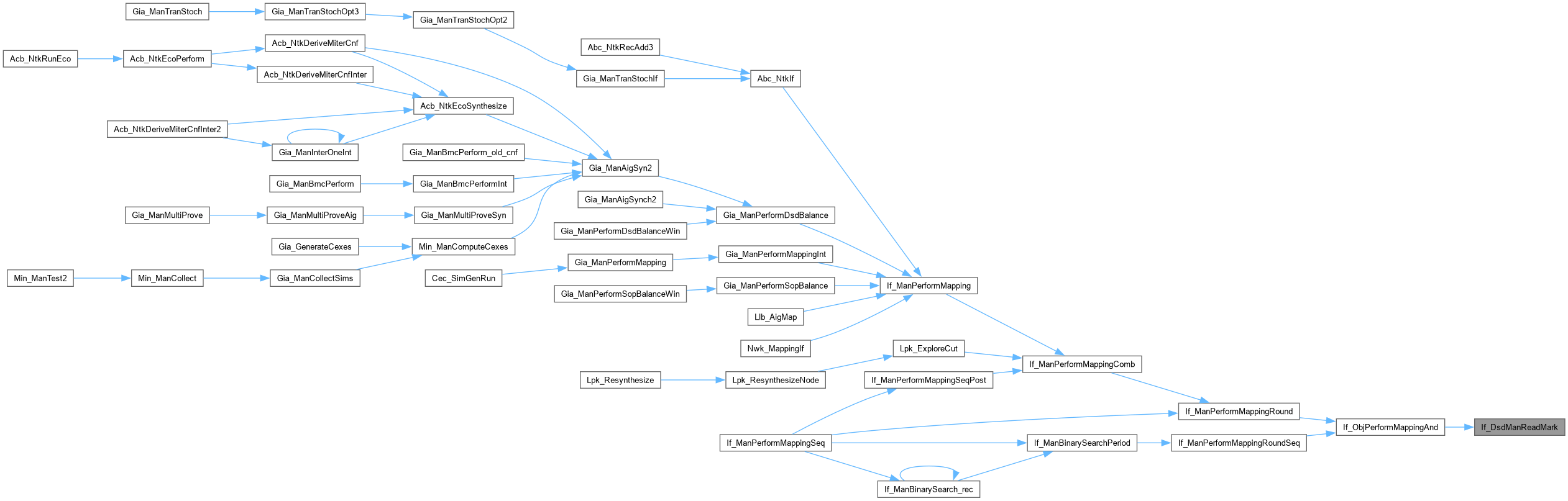
| int If_DsdManReadMark | ( | If_DsdMan_t * | p, |
| int | iDsd ) |
| void If_DsdManSave | ( | If_DsdMan_t * | p, |
| char * | pFileName ) |
Function*************************************************************
Synopsis [Saving/loading DSD manager.]
Description []
SideEffects []
SeeAlso []
Definition at line 1049 of file ifDsd.c.

| void If_DsdManSetLutSize | ( | If_DsdMan_t * | p, |
| int | nLutSize ) |
| void If_DsdManSetNewAsUseless | ( | If_DsdMan_t * | p | ) |
| int If_DsdManSuppSize | ( | If_DsdMan_t * | p, |
| int | iDsd ) |
| void If_DsdManTest | ( | ) |
Function*************************************************************
Synopsis [Checks existence of decomposition.]
Description []
SideEffects []
SeeAlso []
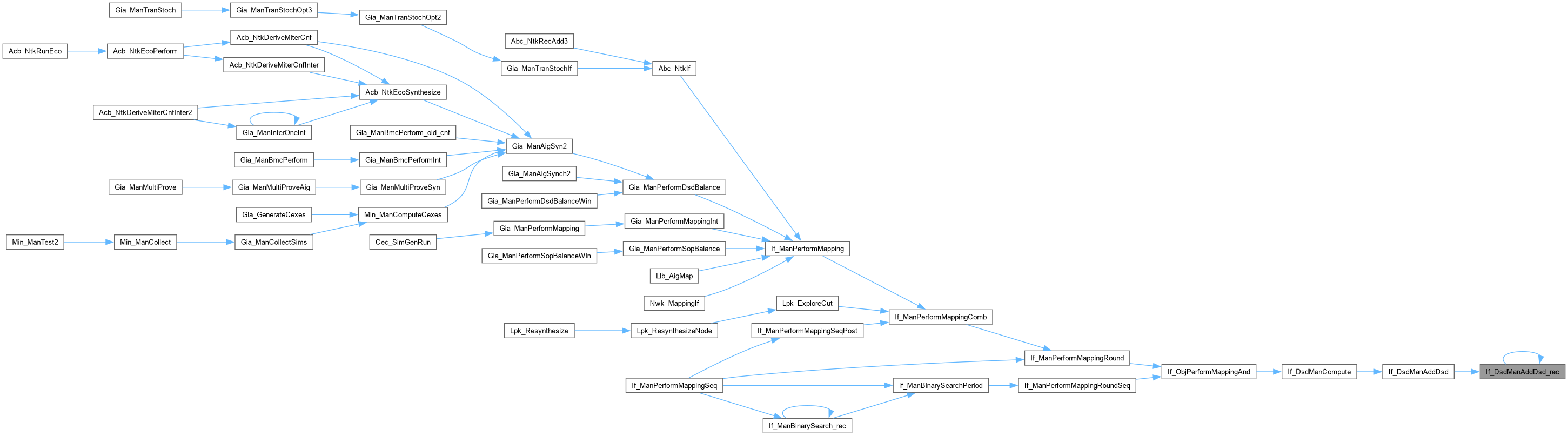
Definition at line 2113 of file ifDsd.c.

| int If_DsdManTtBitNum | ( | If_DsdMan_t * | p | ) |
| void If_DsdManTune | ( | If_DsdMan_t * | p, |
| int | LutSize, | ||
| int | fFast, | ||
| int | fAdd, | ||
| int | fSpec, | ||
| int | fVerbose ) |
Function*************************************************************
Synopsis []
Description []
SideEffects []
SeeAlso []
Definition at line 2411 of file ifDsd.c.

| int If_DsdManVarNum | ( | If_DsdMan_t * | p | ) |
| If_DsdObj_t * If_DsdObjAlloc | ( | If_DsdMan_t * | p, |
| int | Type, | ||
| int | nFans ) |
Definition at line 247 of file ifDsd.c.


| int If_DsdObjCompare | ( | If_DsdMan_t * | pMan, |
| Vec_Ptr_t * | p, | ||
| int | iLit0, | ||
| int | iLit1 ) |
Function*************************************************************
Synopsis [Sorting DSD literals.]
Description []
SideEffects []
SeeAlso []
Definition at line 844 of file ifDsd.c.


| int If_DsdObjCreate | ( | If_DsdMan_t * | p, |
| int | Type, | ||
| int * | pLits, | ||
| int | nLits, | ||
| int | truthId ) |
Definition at line 958 of file ifDsd.c.


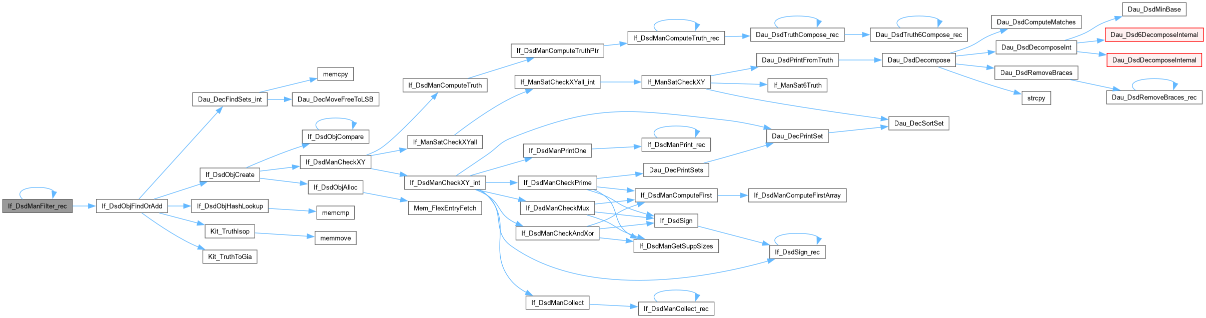
| int If_DsdObjFindOrAdd | ( | If_DsdMan_t * | p, |
| int | Type, | ||
| int * | pLits, | ||
| int | nLits, | ||
| word * | pTruth ) |
Definition at line 993 of file ifDsd.c.


| unsigned * If_DsdObjHashLookup | ( | If_DsdMan_t * | p, |
| int | Type, | ||
| int * | pLits, | ||
| int | nLits, | ||
| int | truthId ) |
Definition at line 920 of file ifDsd.c.


| void If_DsdObjSort | ( | If_DsdMan_t * | pMan, |
| Vec_Ptr_t * | p, | ||
| int * | pLits, | ||
| int | nLits, | ||
| int * | pPerm ) |
Definition at line 879 of file ifDsd.c.


| unsigned If_DsdSign | ( | If_DsdMan_t * | p, |
| If_DsdObj_t * | pObj, | ||
| int | iFan, | ||
| int | iFirst, | ||
| int | fShared ) |
| unsigned If_DsdSign_rec | ( | If_DsdMan_t * | p, |
| If_DsdObj_t * | pObj, | ||
| int * | pnSupp ) |
Function*************************************************************
Synopsis [Returns 1 if XY-decomposability holds to this LUT size.]
Description []
SideEffects []
SeeAlso []
Definition at line 1753 of file ifDsd.c.


|
extern |
DECLARATIONS ///.
CFile****************************************************************
FileName [giaMap.c]
SystemName [ABC: Logic synthesis and verification system.]
PackageName [Scalable AIG package.]
Synopsis [Manipulation of mapping associated with the AIG.]
Author [Alan Mishchenko]
Affiliation [UC Berkeley]
Date [Ver. 1.0. Started - June 20, 2005.]
Revision [
]
Definition at line 80 of file kitHop.c.
