
Go to the source code of this file.
Functions | |
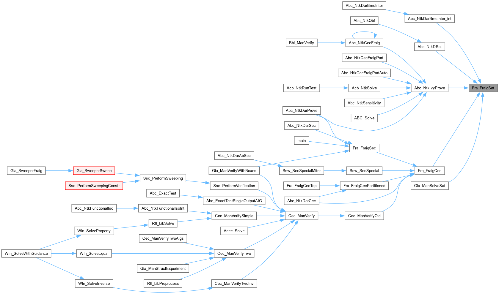
| ABC_NAMESPACE_IMPL_START int | Fra_FraigSat (Aig_Man_t *pMan, ABC_INT64_T nConfLimit, ABC_INT64_T nInsLimit, int nLearnedStart, int nLearnedDelta, int nLearnedPerce, int fFlipBits, int fAndOuts, int fNewSolver, int fVerbose) |
| DECLARATIONS ///. | |
| int | Aig_ManCountXors (Aig_Man_t *p) |
| int | Fra_FraigCec (Aig_Man_t **ppAig, int nConfLimit, int fVerbose) |
| int | Fra_FraigCecPartitioned (Aig_Man_t *pMan1, Aig_Man_t *pMan2, int nConfLimit, int nPartSize, int fSmart, int fVerbose) |
| int | Fra_FraigCecTop (Aig_Man_t *pMan1, Aig_Man_t *pMan2, int nConfLimit, int nPartSize, int fSmart, int fVerbose) |
| int Aig_ManCountXors | ( | Aig_Man_t * | p | ) |
Function*************************************************************
Synopsis [Recognizes what nodes are inputs of the EXOR.]
Description []
SideEffects []
SeeAlso []
Definition at line 298 of file fraCec.c.


| int Fra_FraigCec | ( | Aig_Man_t ** | ppAig, |
| int | nConfLimit, | ||
| int | fVerbose ) |
Function*************************************************************
Synopsis []
Description []
SideEffects []
SeeAlso []
Definition at line 320 of file fraCec.c.


| int Fra_FraigCecPartitioned | ( | Aig_Man_t * | pMan1, |
| Aig_Man_t * | pMan2, | ||
| int | nConfLimit, | ||
| int | nPartSize, | ||
| int | fSmart, | ||
| int | fVerbose ) |
Function*************************************************************
Synopsis []
Description []
SideEffects []
SeeAlso []
Definition at line 451 of file fraCec.c.


| int Fra_FraigCecTop | ( | Aig_Man_t * | pMan1, |
| Aig_Man_t * | pMan2, | ||
| int | nConfLimit, | ||
| int | nPartSize, | ||
| int | fSmart, | ||
| int | fVerbose ) |
Function*************************************************************
Synopsis []
Description []
SideEffects []
SeeAlso []
Definition at line 513 of file fraCec.c.

| ABC_NAMESPACE_IMPL_START int Fra_FraigSat | ( | Aig_Man_t * | pMan, |
| ABC_INT64_T | nConfLimit, | ||
| ABC_INT64_T | nInsLimit, | ||
| int | nLearnedStart, | ||
| int | nLearnedDelta, | ||
| int | nLearnedPerce, | ||
| int | fFlipBits, | ||
| int | fAndOuts, | ||
| int | fNewSolver, | ||
| int | fVerbose ) |
DECLARATIONS ///.
ITERATORS ///.
CFile****************************************************************
FileName [fraCec.c]
SystemName [ABC: Logic synthesis and verification system.]
PackageName [New FRAIG package.]
Synopsis [CEC engined based on fraiging.]
Author [Alan Mishchenko]
Affiliation [UC Berkeley]
Date [Ver. 1.0. Started - June 30, 2007.]
Revision [
] FUNCTION DEFINITIONS /// Function*************************************************************
Synopsis []
Description []
SideEffects []
SeeAlso []
Definition at line 47 of file fraCec.c.

